HOME   LIST
‹–   –›

Flux Rope in 2024

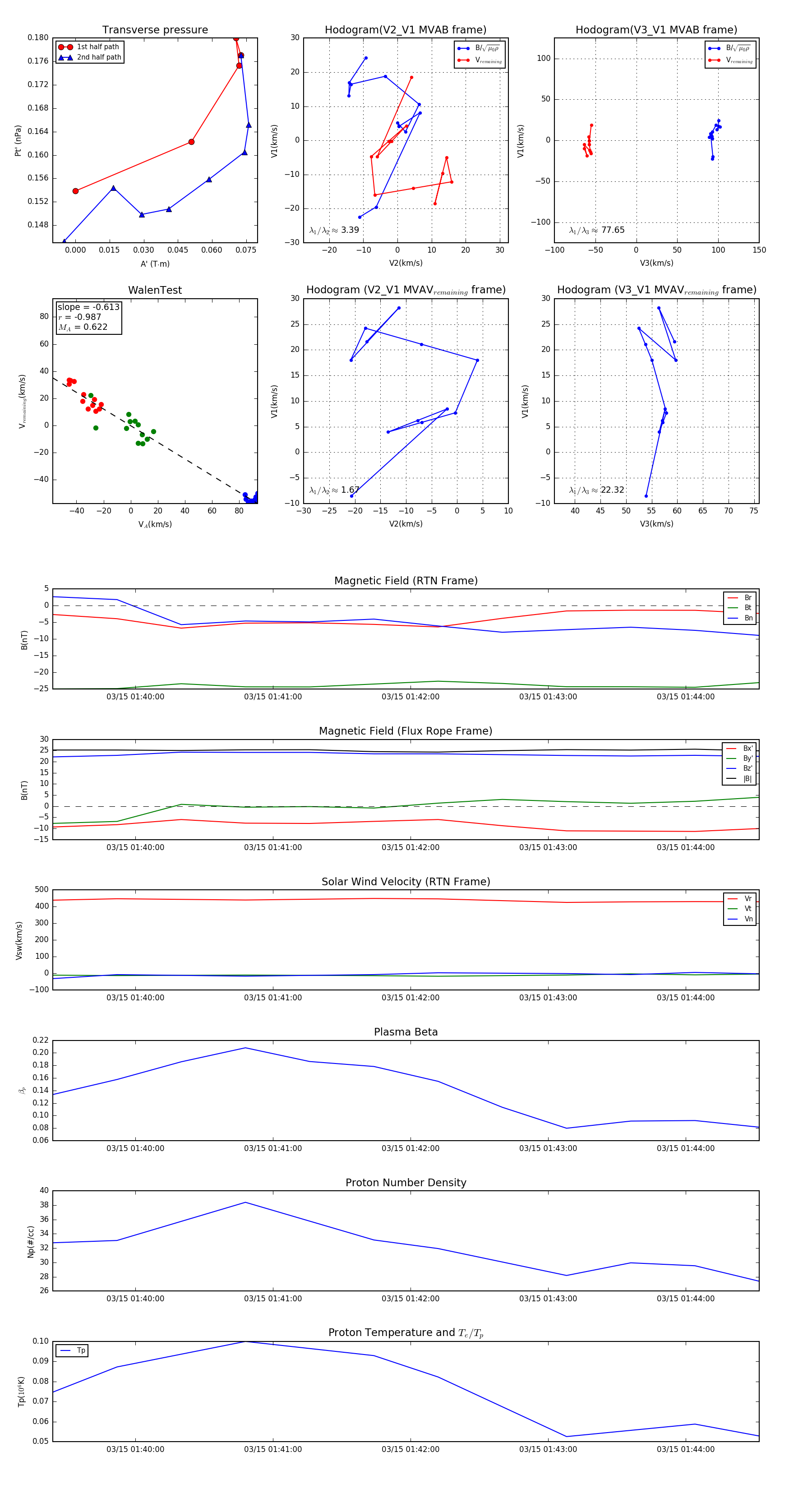
Flux Rope Event 2024-03-15 01:39:24 ~ 2024-03-15 01:44:32 (309 seconds)


plot