HOME   LIST
‹–   –›

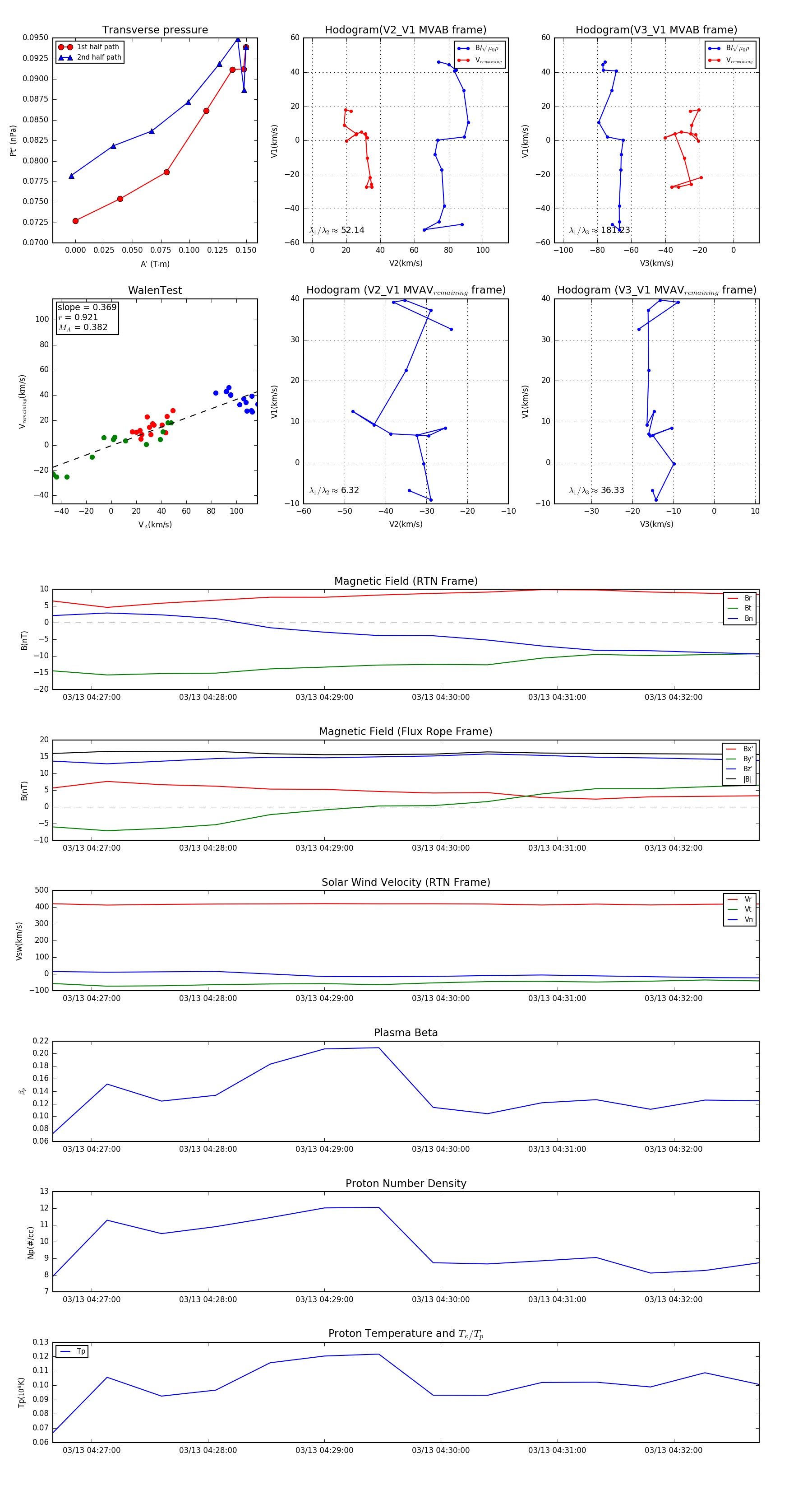
Flux Rope in 2024

Flux Rope Event 2024-03-13 04:26:40 ~ 2024-03-13 04:32:44 (365 seconds)


plot