HOME   LIST
‹–   –›

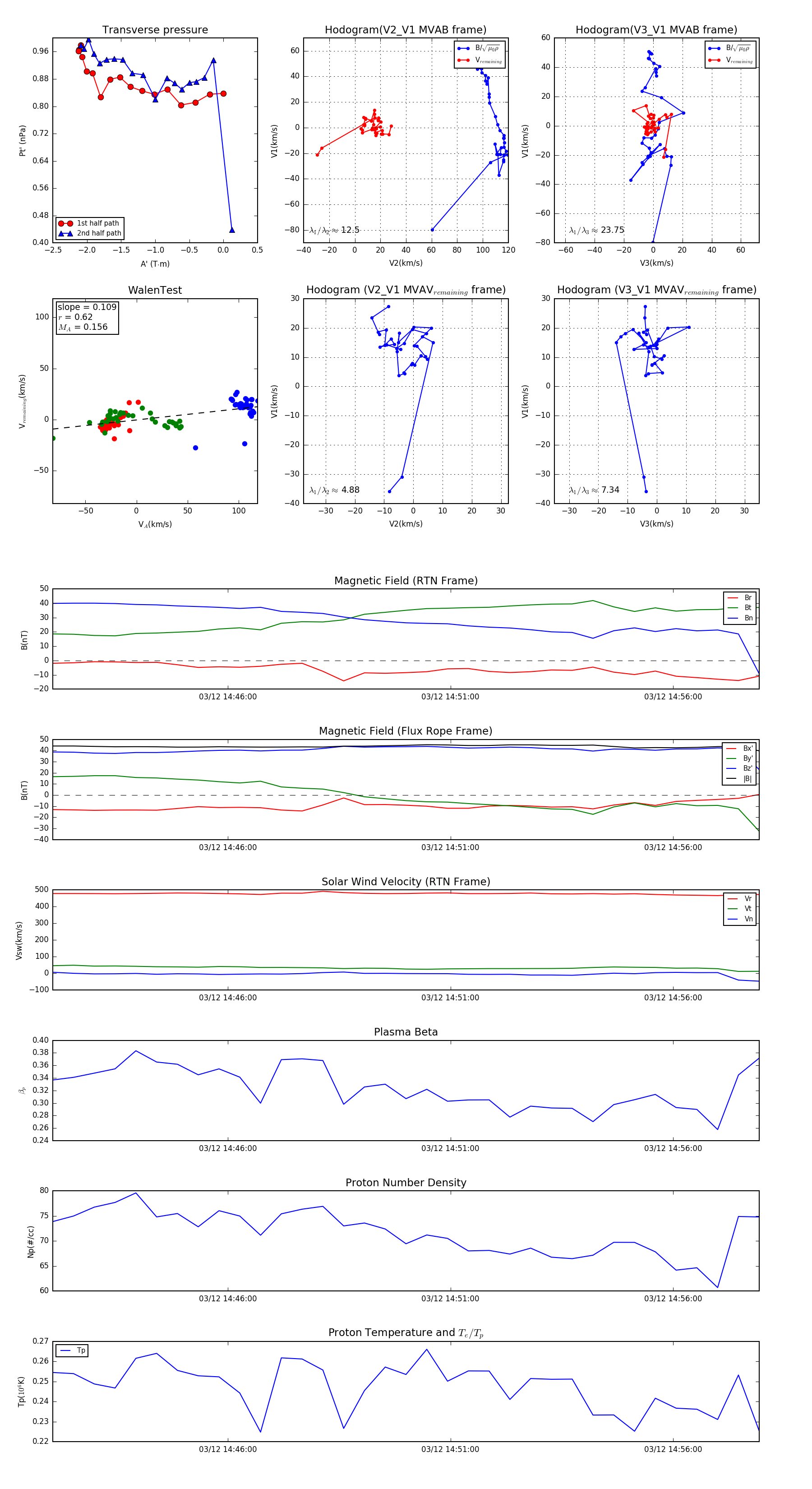
Flux Rope in 2024

Flux Rope Event 2024-03-12 14:42:04 ~ 2024-03-12 14:57:56 (953 seconds)


plot