HOME   LIST
‹–   –›

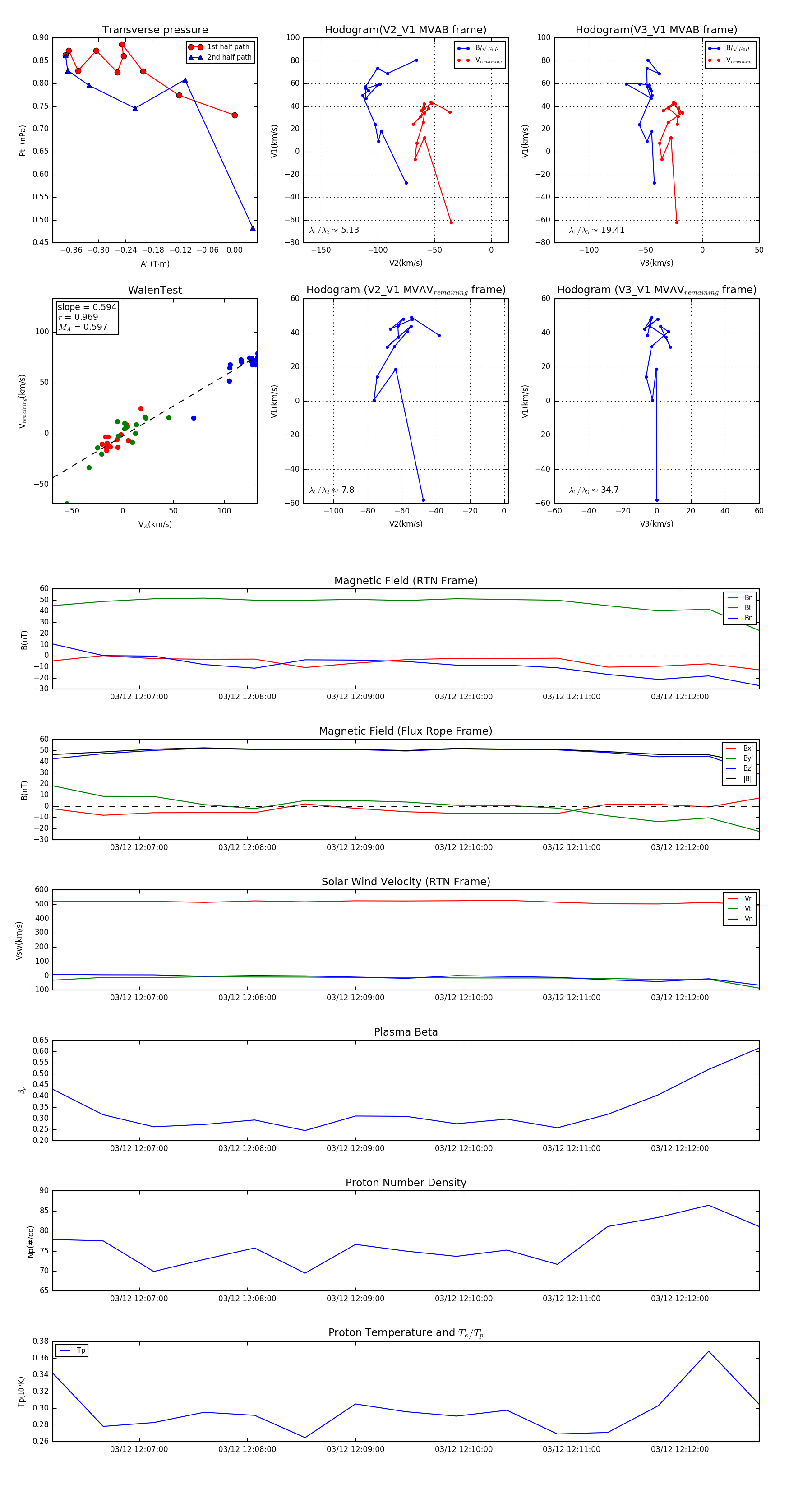
Flux Rope in 2024

Flux Rope Event 2024-03-12 12:06:12 ~ 2024-03-12 12:12:44 (393 seconds)


plot