HOME   LIST
‹–   –›

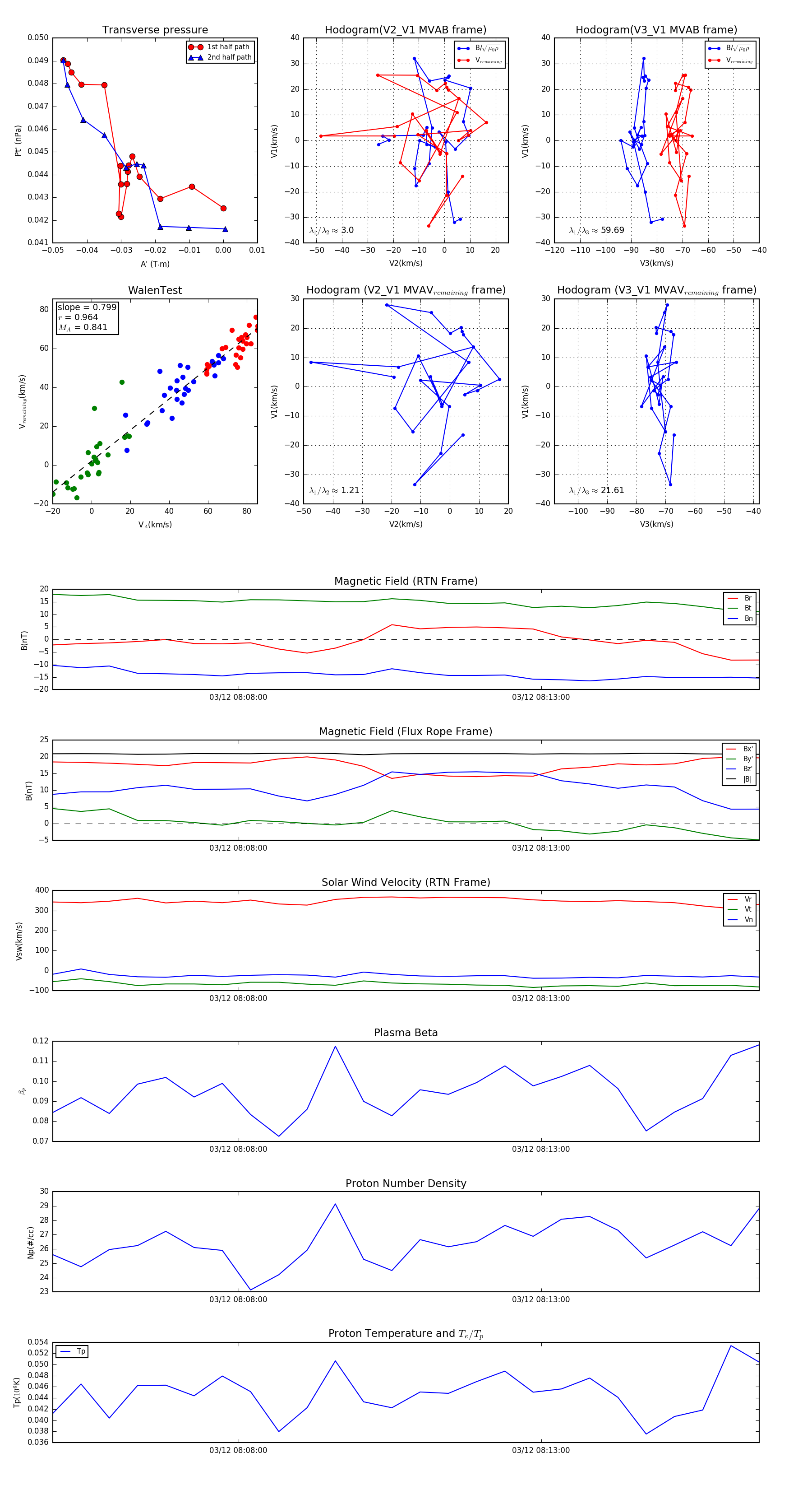
Flux Rope in 2024

Flux Rope Event 2024-03-12 08:04:56 ~ 2024-03-12 08:16:36 (701 seconds)


plot