HOME   LIST
‹–   –›

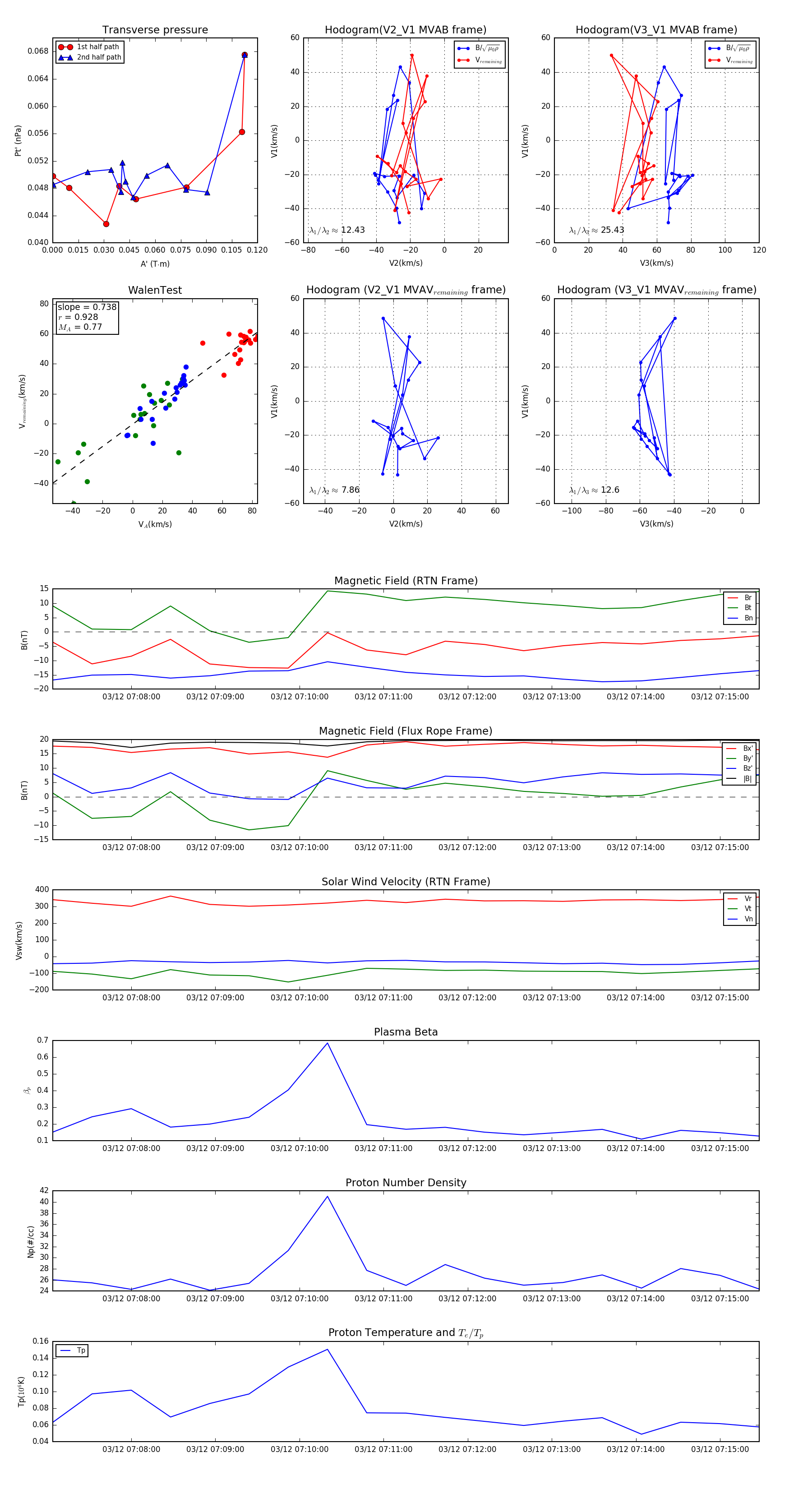
Flux Rope in 2024

Flux Rope Event 2024-03-12 07:07:04 ~ 2024-03-12 07:15:28 (505 seconds)


plot