HOME   LIST
‹–   –›

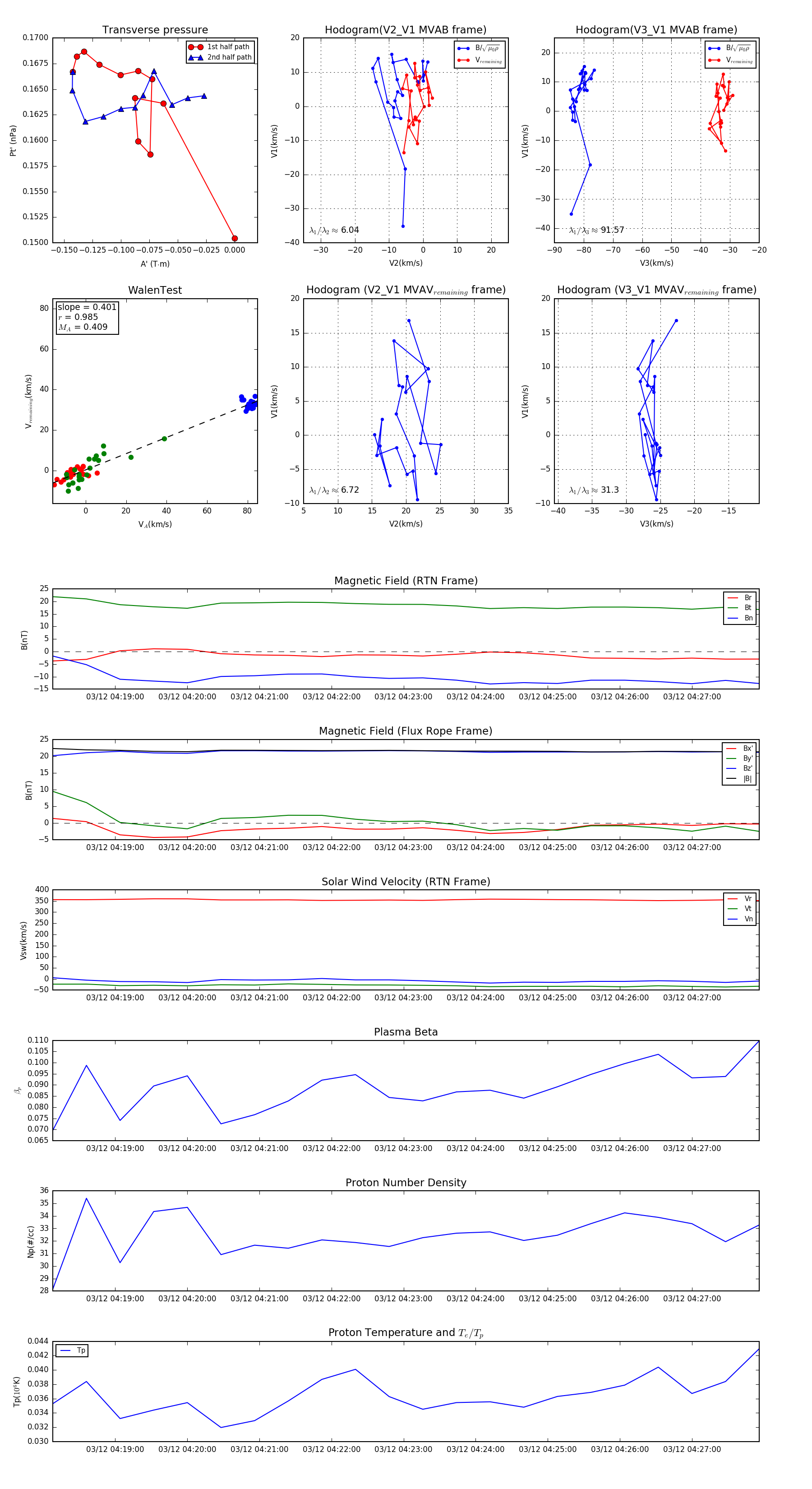
Flux Rope in 2024

Flux Rope Event 2024-03-12 04:18:08 ~ 2024-03-12 04:27:56 (589 seconds)


plot