HOME   LIST
‹–   –›

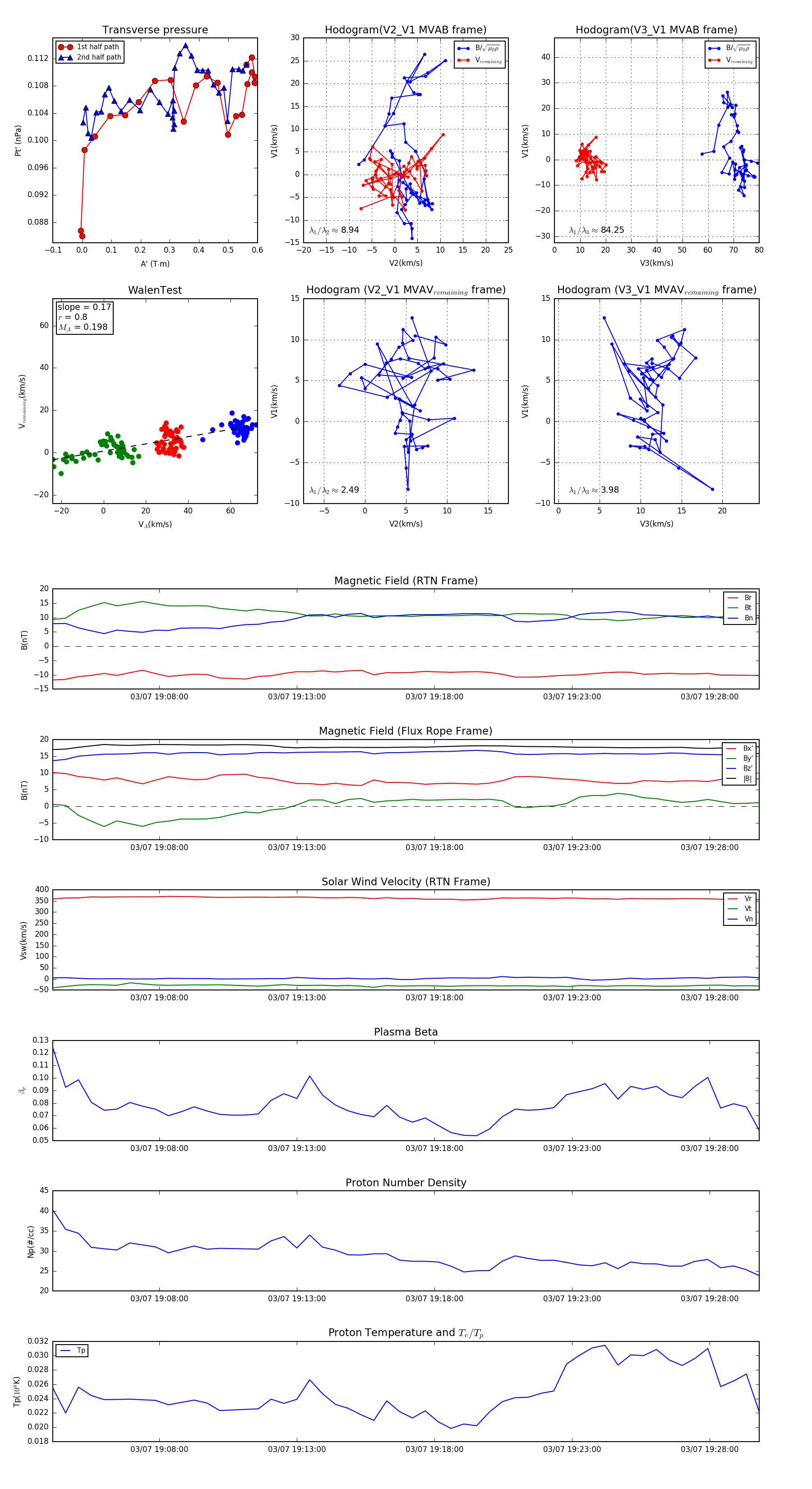
Flux Rope in 2024

Flux Rope Event 2024-03-07 19:04:08 ~ 2024-03-07 19:29:48 (1541 seconds)


plot