HOME   LIST
‹–   –›

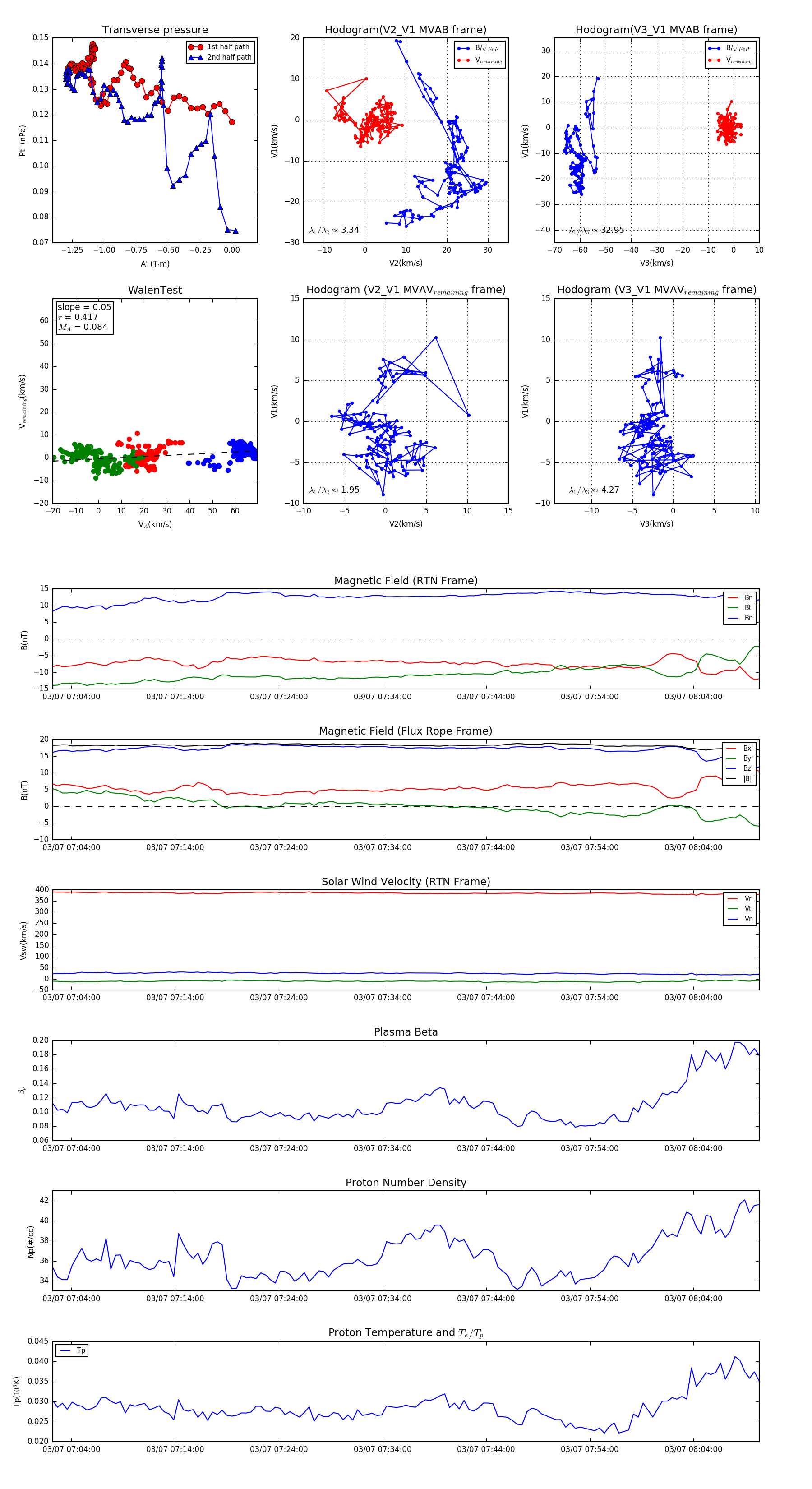
Flux Rope in 2024

Flux Rope Event 2024-03-07 07:02:12 ~ 2024-03-07 08:10:20 (4089 seconds)


plot