HOME   LIST
‹–   –›

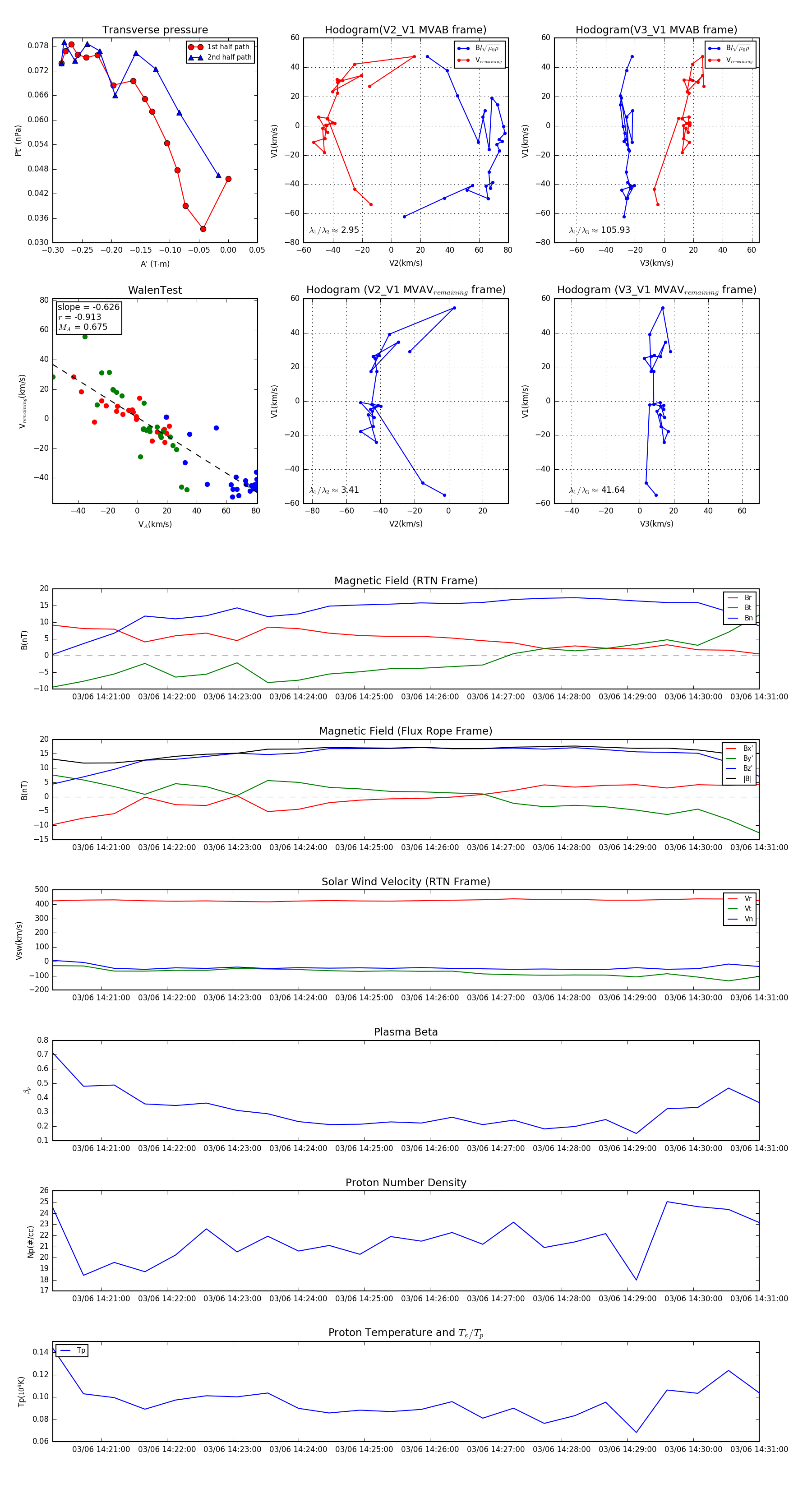
Flux Rope in 2024

Flux Rope Event 2024-03-06 14:20:16 ~ 2024-03-06 14:31:00 (645 seconds)


plot