HOME   LIST
‹–   –›

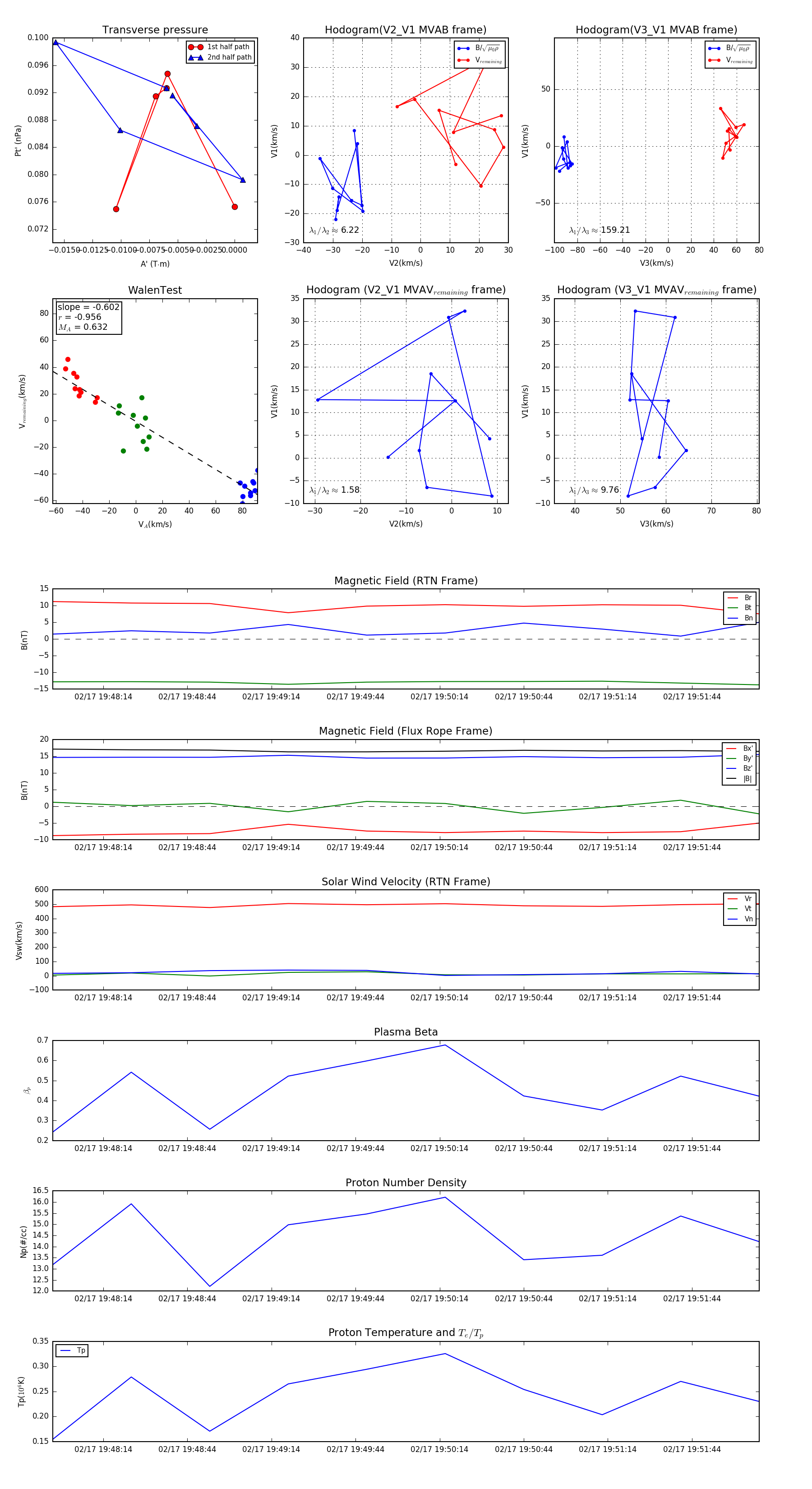
Flux Rope in 2024

Flux Rope Event 2024-02-17 19:47:56 ~ 2024-02-17 19:52:08 (253 seconds)


plot