HOME   LIST
‹–   –›

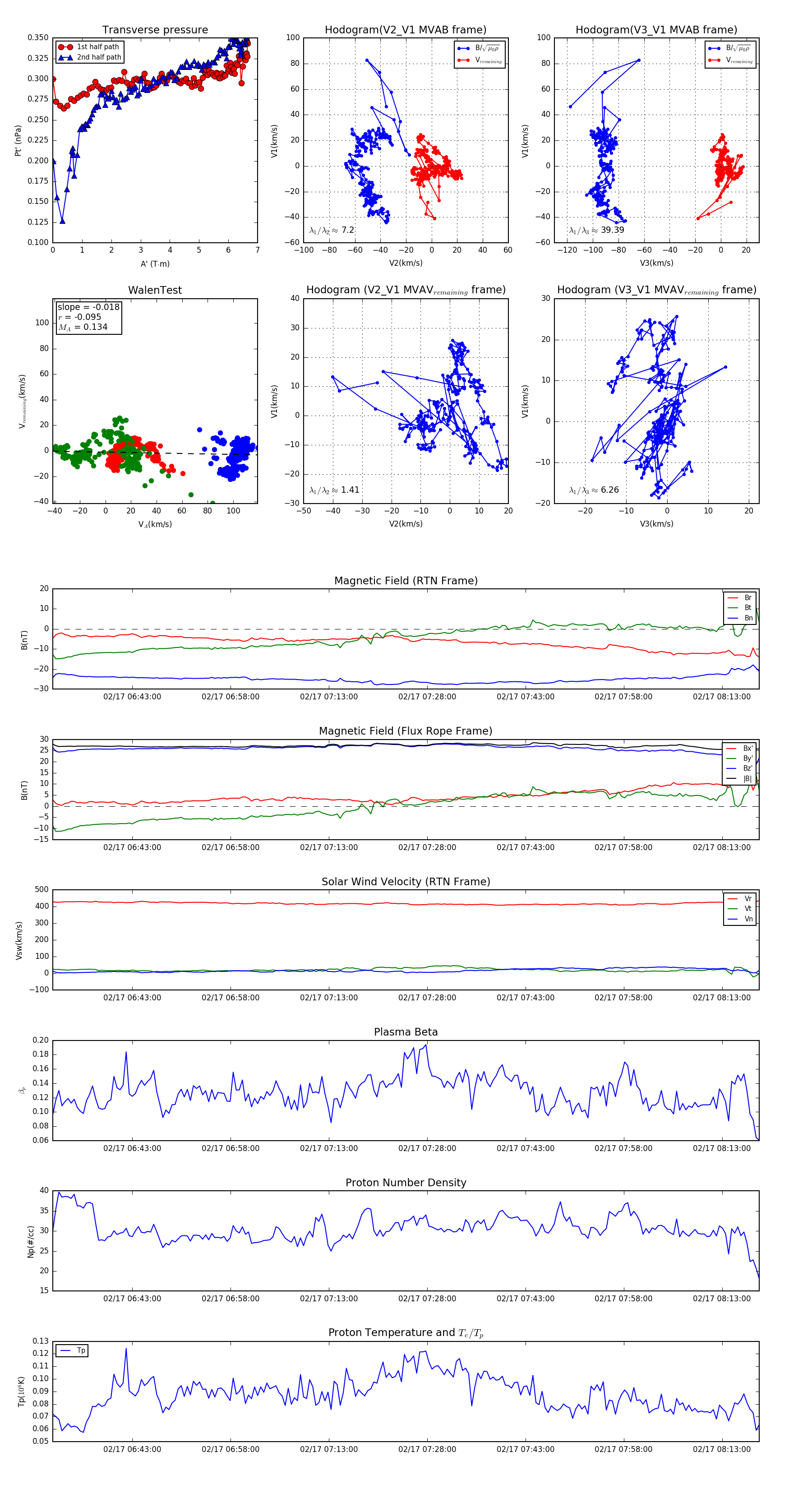
Flux Rope in 2024

Flux Rope Event 2024-02-17 06:30:52 ~ 2024-02-17 08:18:40 (6469 seconds)


plot