HOME   LIST
‹–   –›

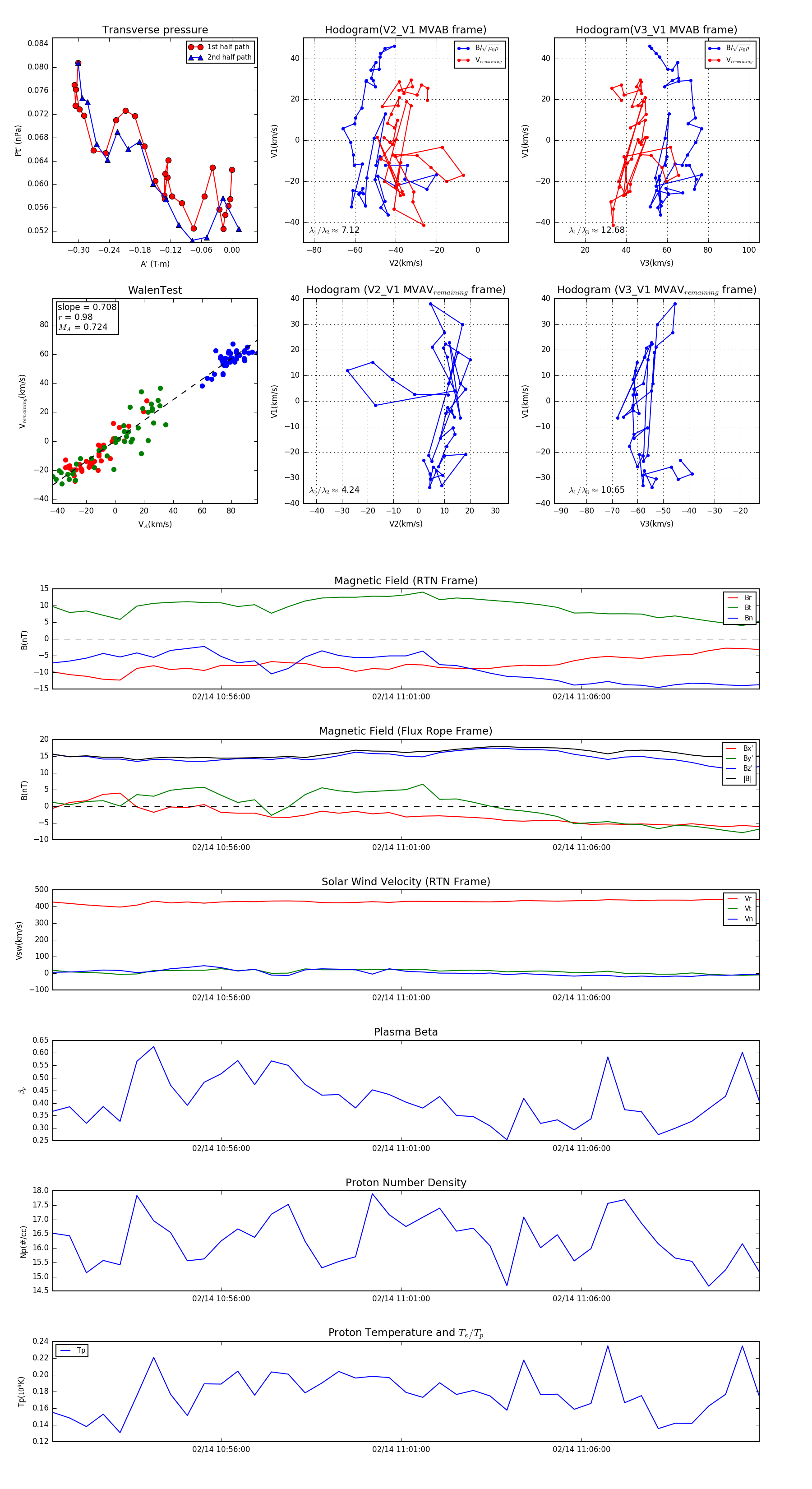
Flux Rope in 2024

Flux Rope Event 2024-02-14 10:51:20 ~ 2024-02-14 11:10:56 (1177 seconds)


plot