HOME   LIST
‹–   –›

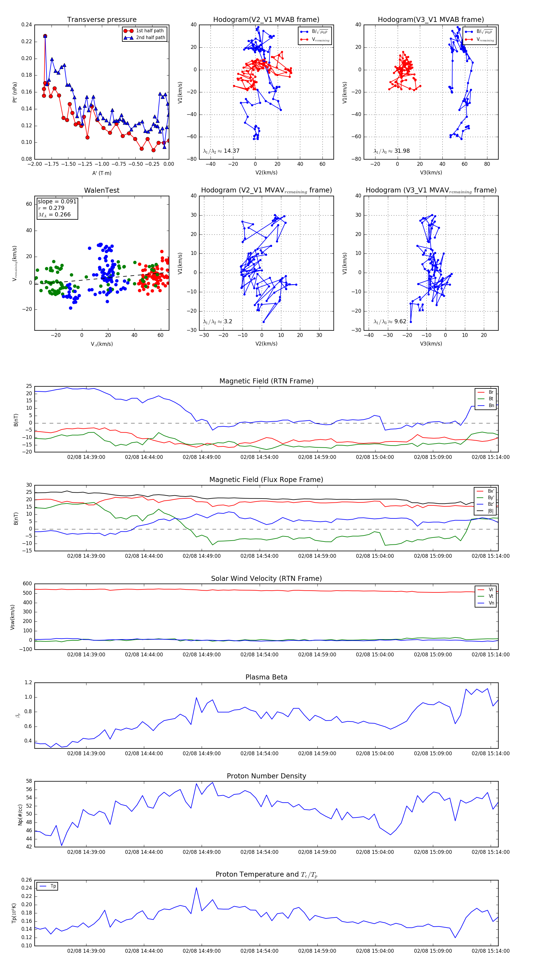
Flux Rope in 2024

Flux Rope Event 2024-02-08 14:34:32 ~ 2024-02-08 15:14:40 (2409 seconds)


plot