HOME   LIST
‹–   –›

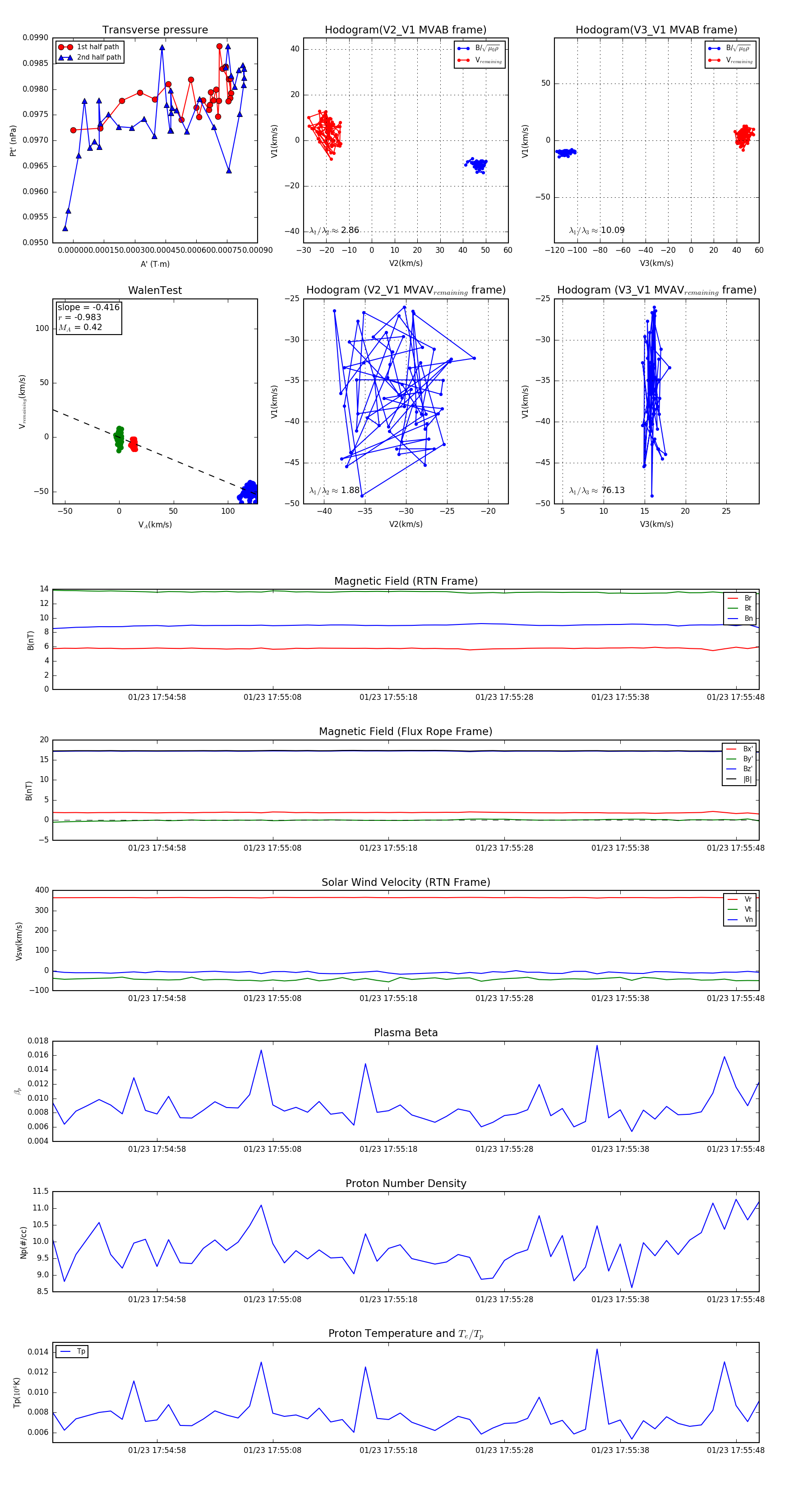
Flux Rope in 2024

Flux Rope Event 2024-01-23 17:54:49 ~ 2024-01-23 17:55:50 (62 seconds)


plot