HOME   LIST
‹–   –›

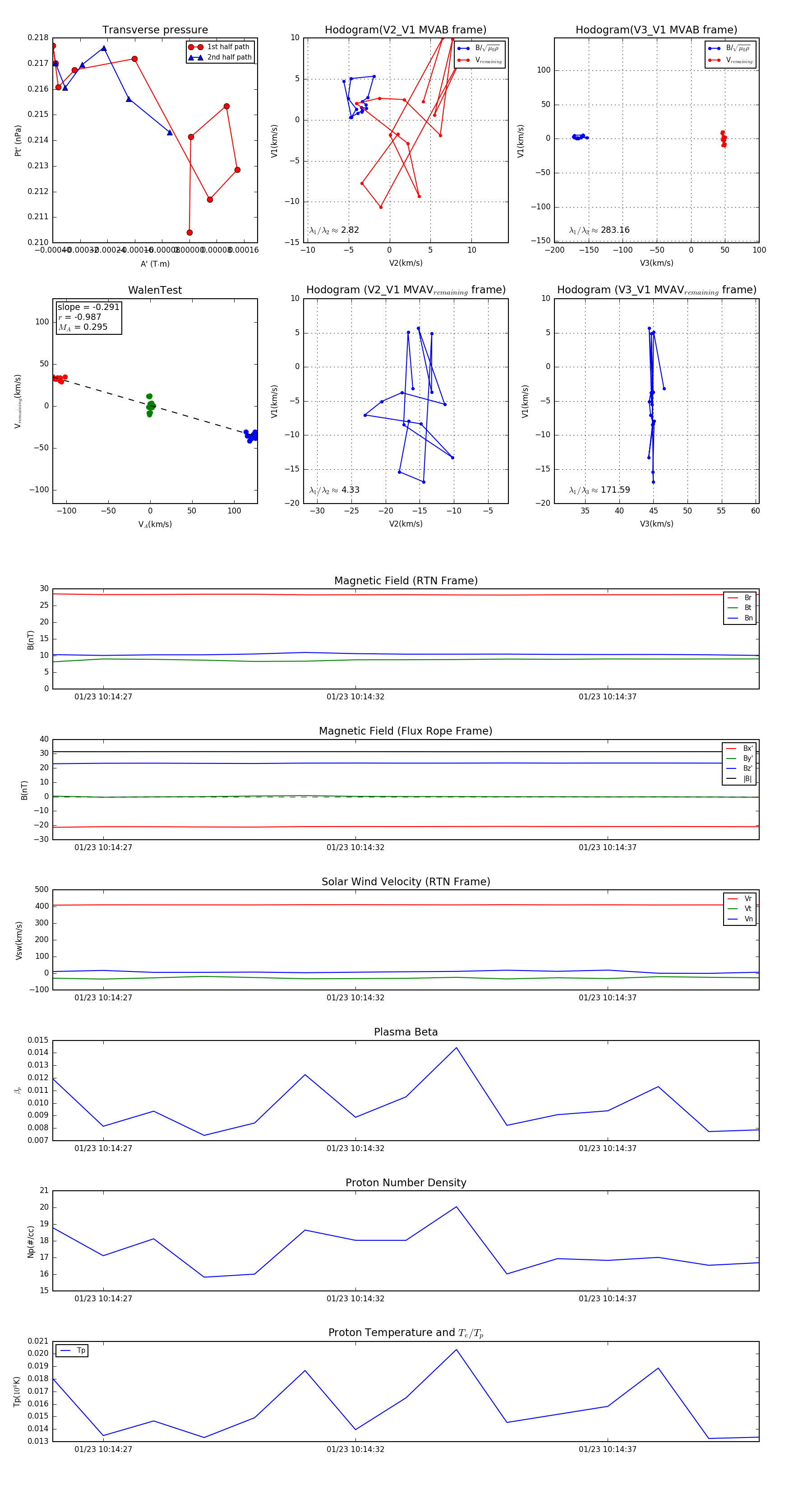
Flux Rope in 2024

Flux Rope Event 2024-01-23 10:14:26 ~ 2024-01-23 10:14:40 (15 seconds)


plot