HOME   LIST
‹–   –›

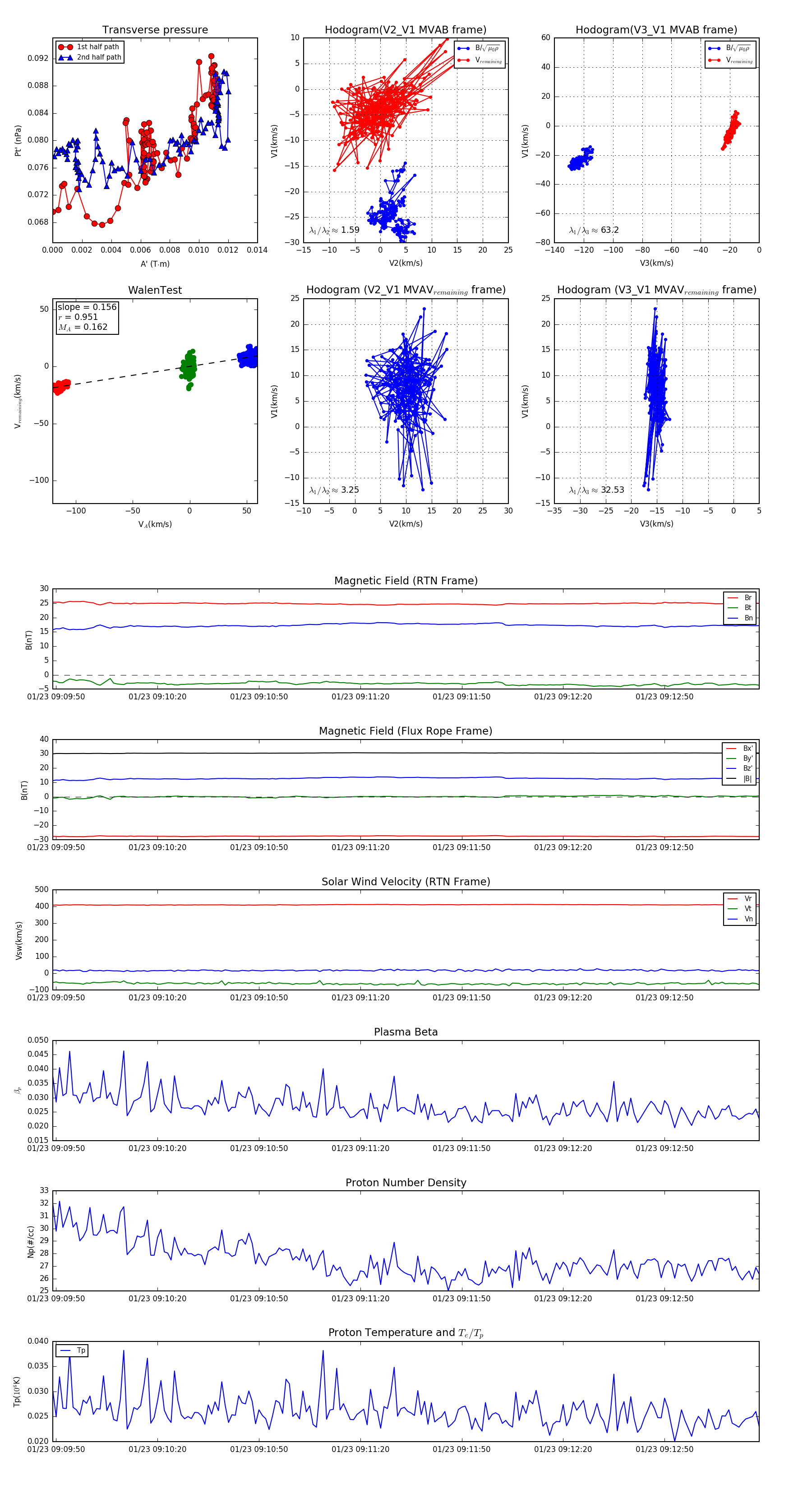
Flux Rope in 2024

Flux Rope Event 2024-01-23 09:09:49 ~ 2024-01-23 09:13:18 (210 seconds)


plot