HOME   LIST
‹–   –›

Flux Rope in 2024

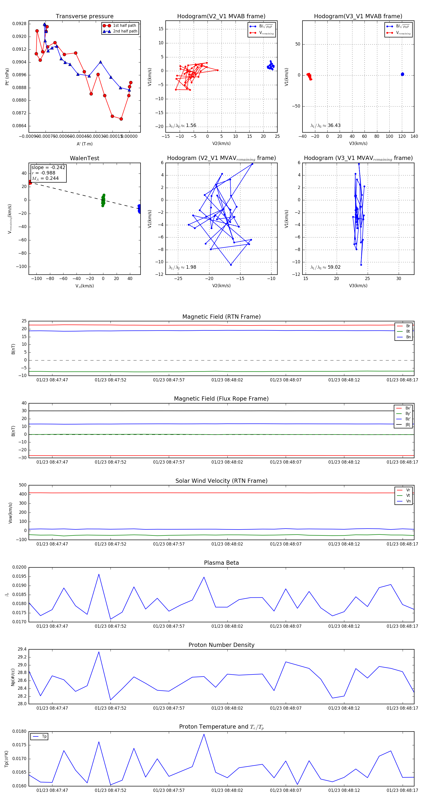
Flux Rope Event 2024-01-23 08:47:45 ~ 2024-01-23 08:48:18 (34 seconds)


plot