HOME   LIST
‹–   –›

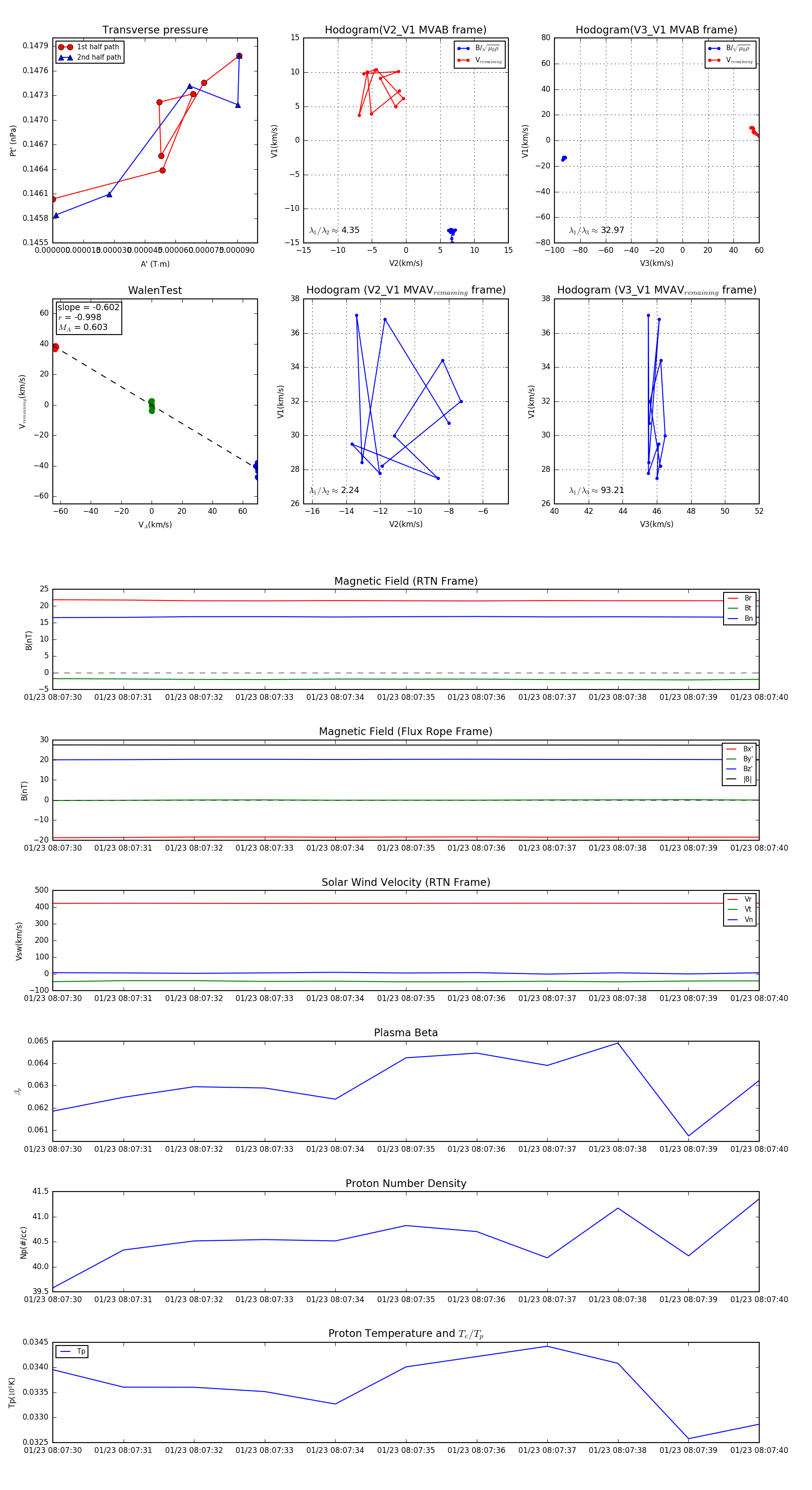
Flux Rope in 2024

Flux Rope Event 2024-01-23 08:07:30 ~ 2024-01-23 08:07:40 (11 seconds)


plot