HOME   LIST
‹–   –›

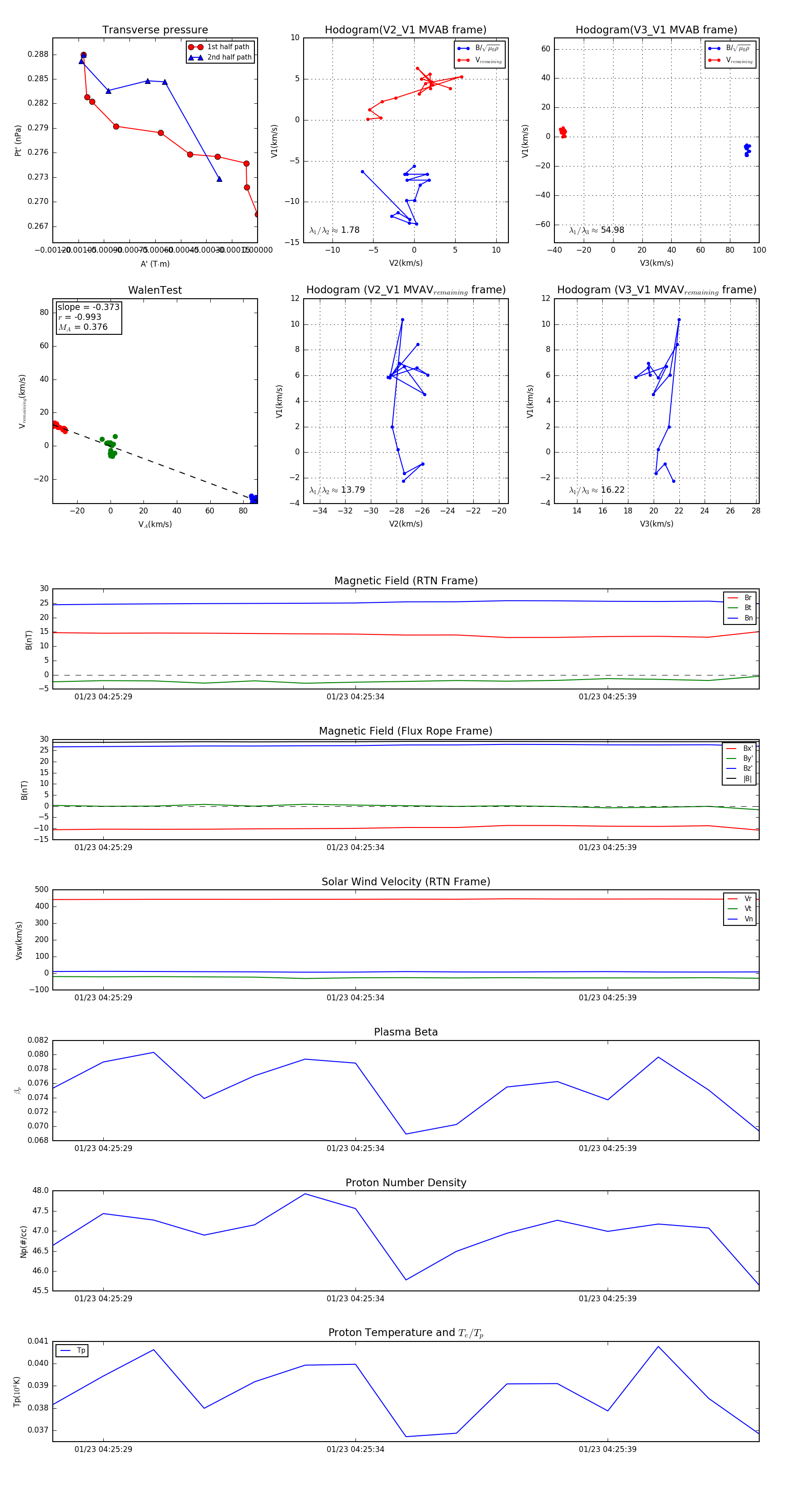
Flux Rope in 2024

Flux Rope Event 2024-01-23 04:25:28 ~ 2024-01-23 04:25:42 (15 seconds)


plot