HOME   LIST
‹–   –›

Flux Rope in 2024

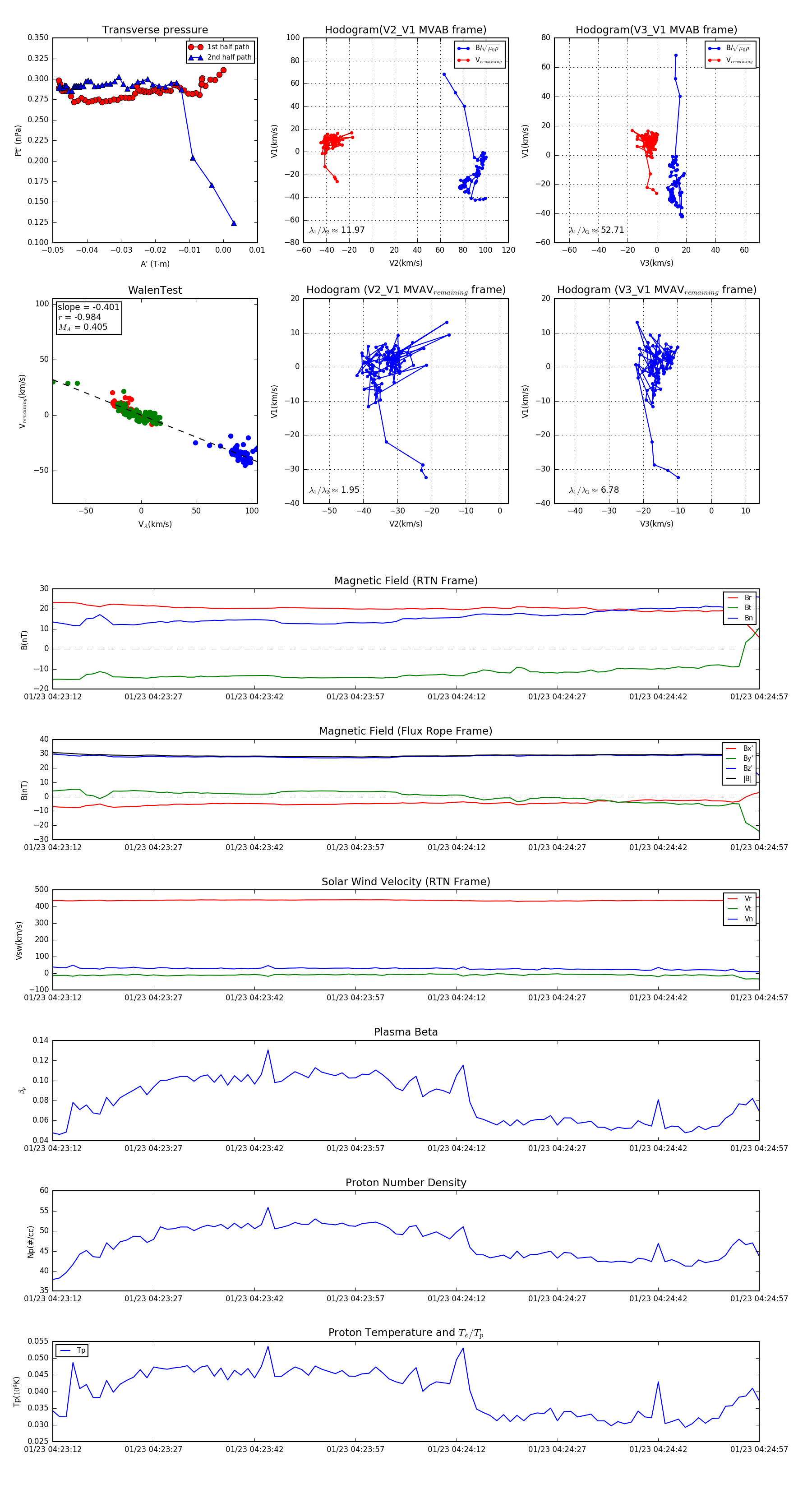
Flux Rope Event 2024-01-23 04:23:12 ~ 2024-01-23 04:24:57 (106 seconds)


plot