HOME   LIST
‹–   –›

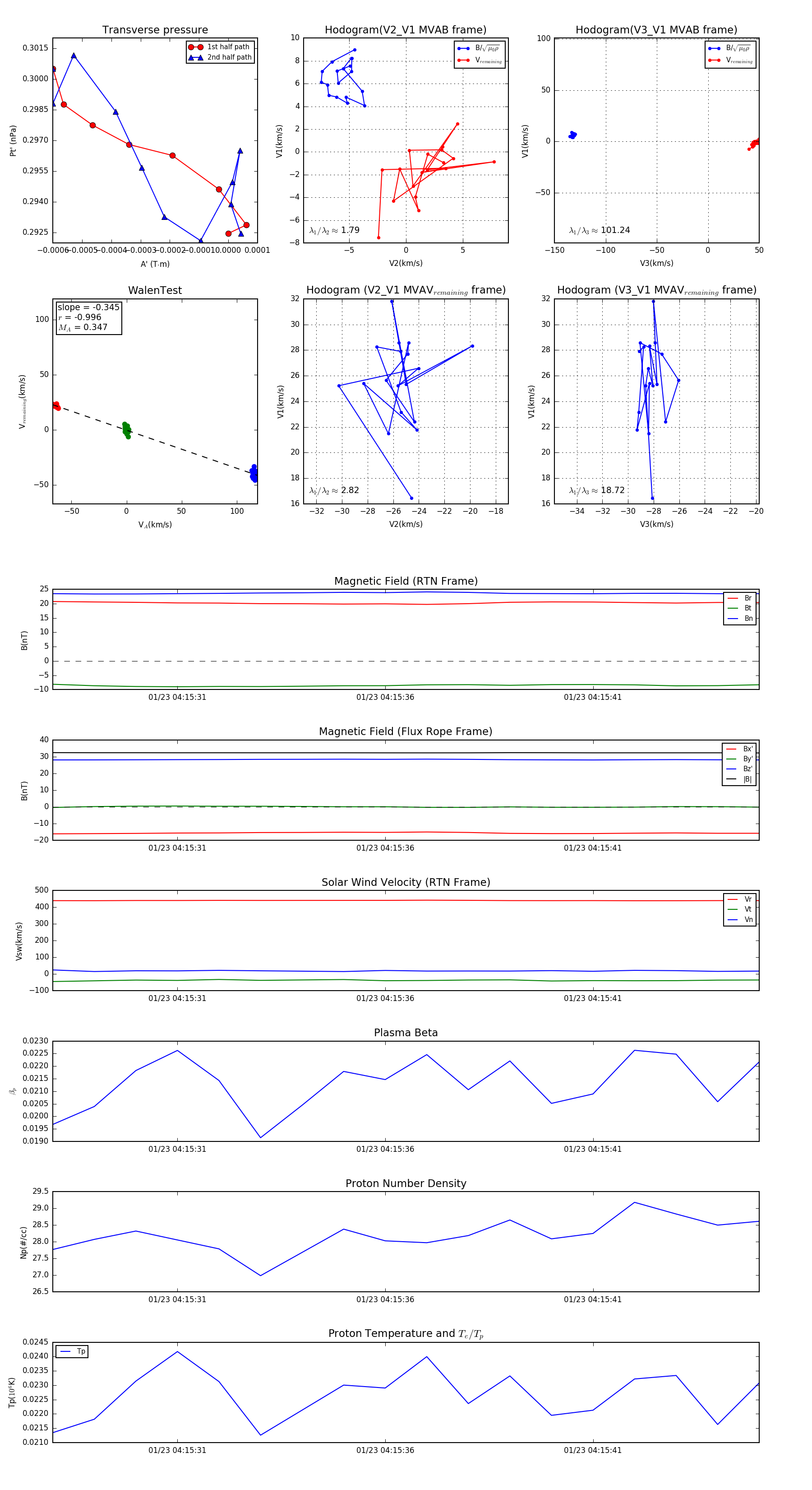
Flux Rope in 2024

Flux Rope Event 2024-01-23 04:15:28 ~ 2024-01-23 04:15:45 (18 seconds)


plot