HOME   LIST
‹–   –›

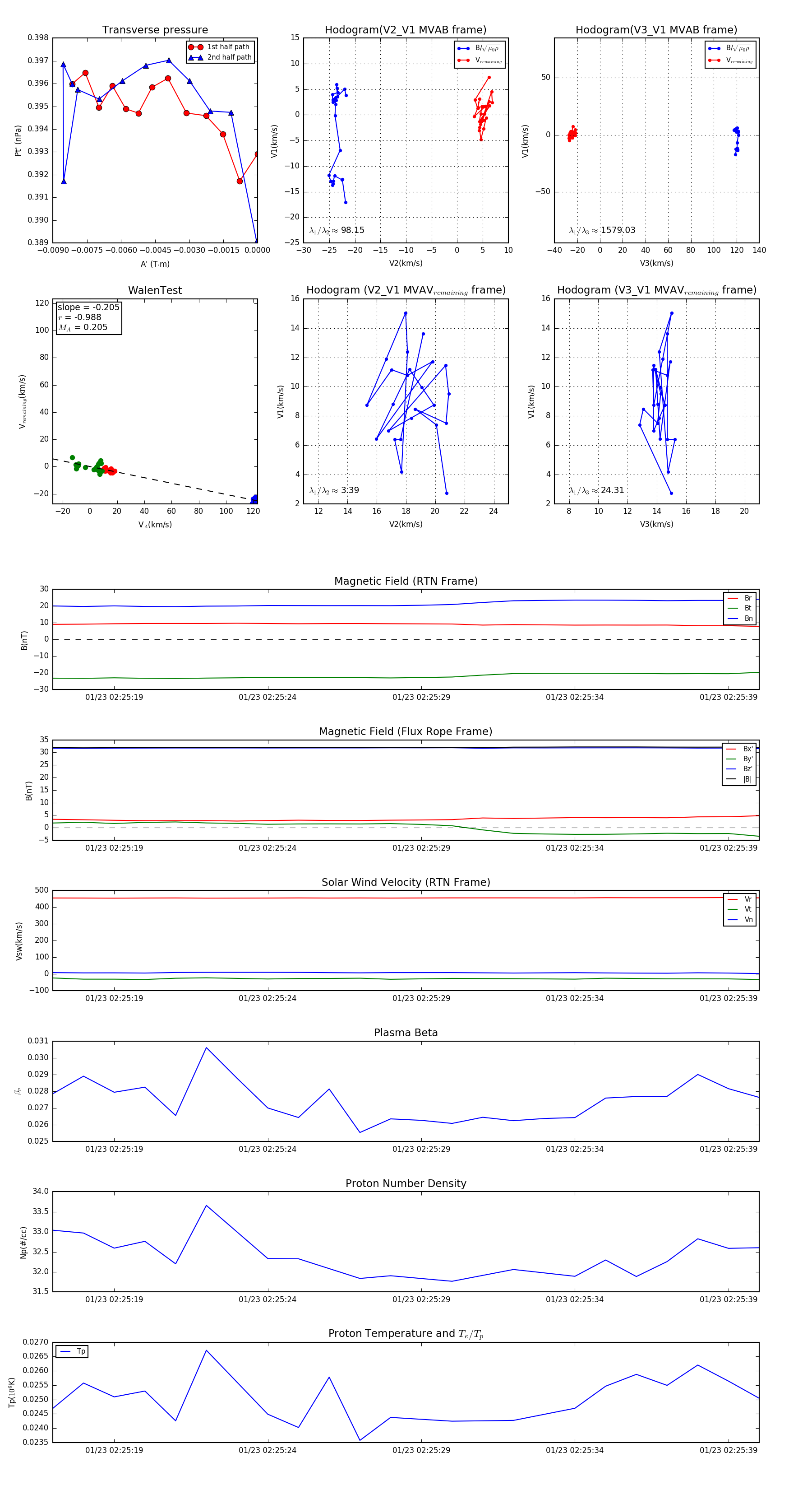
Flux Rope in 2024

Flux Rope Event 2024-01-23 02:25:17 ~ 2024-01-23 02:25:40 (24 seconds)


plot