HOME   LIST
‹–   –›

Flux Rope in 2024

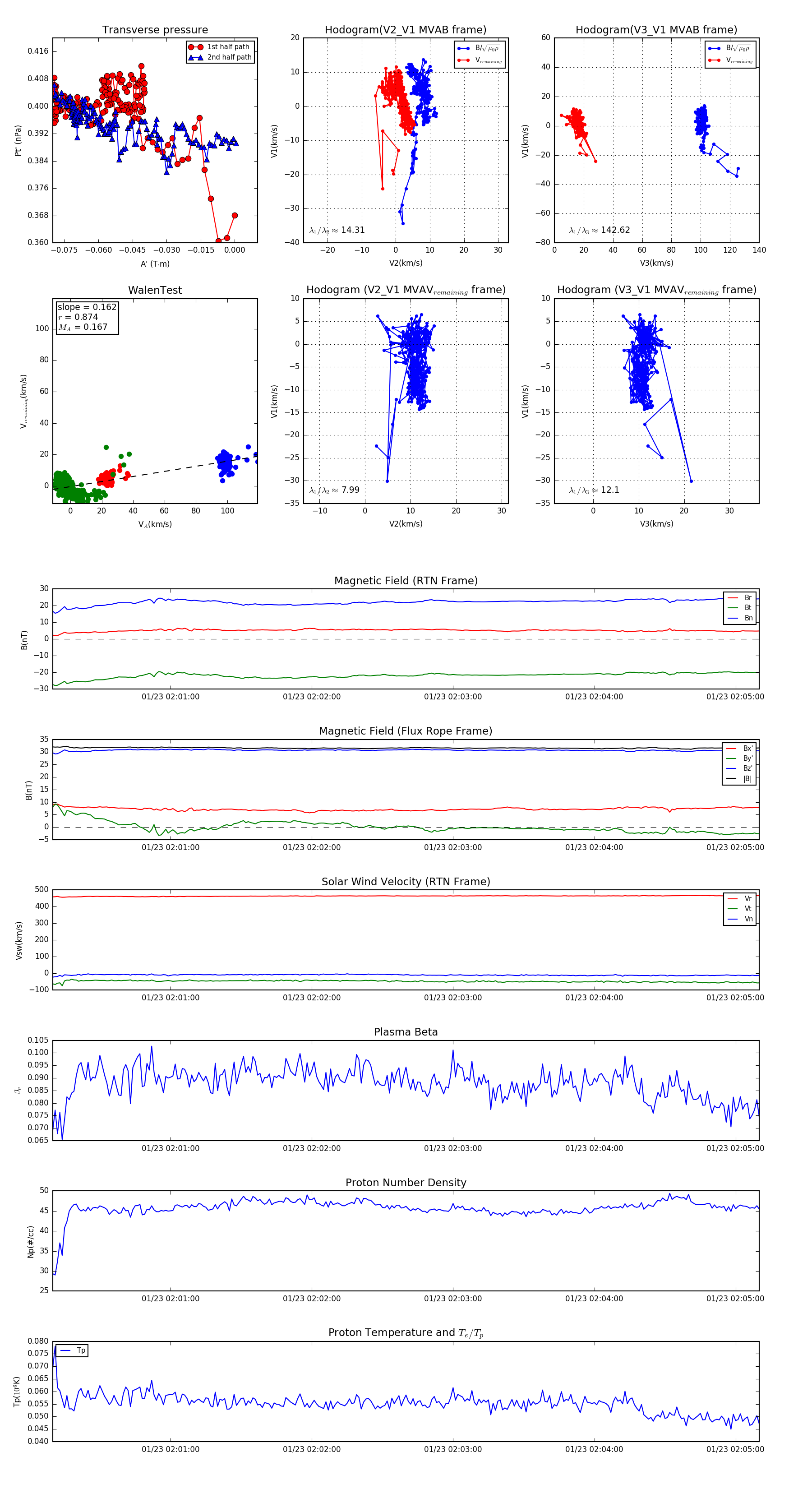
Flux Rope Event 2024-01-23 02:00:10 ~ 2024-01-23 02:05:10 (301 seconds)


plot