HOME   LIST
‹–   –›

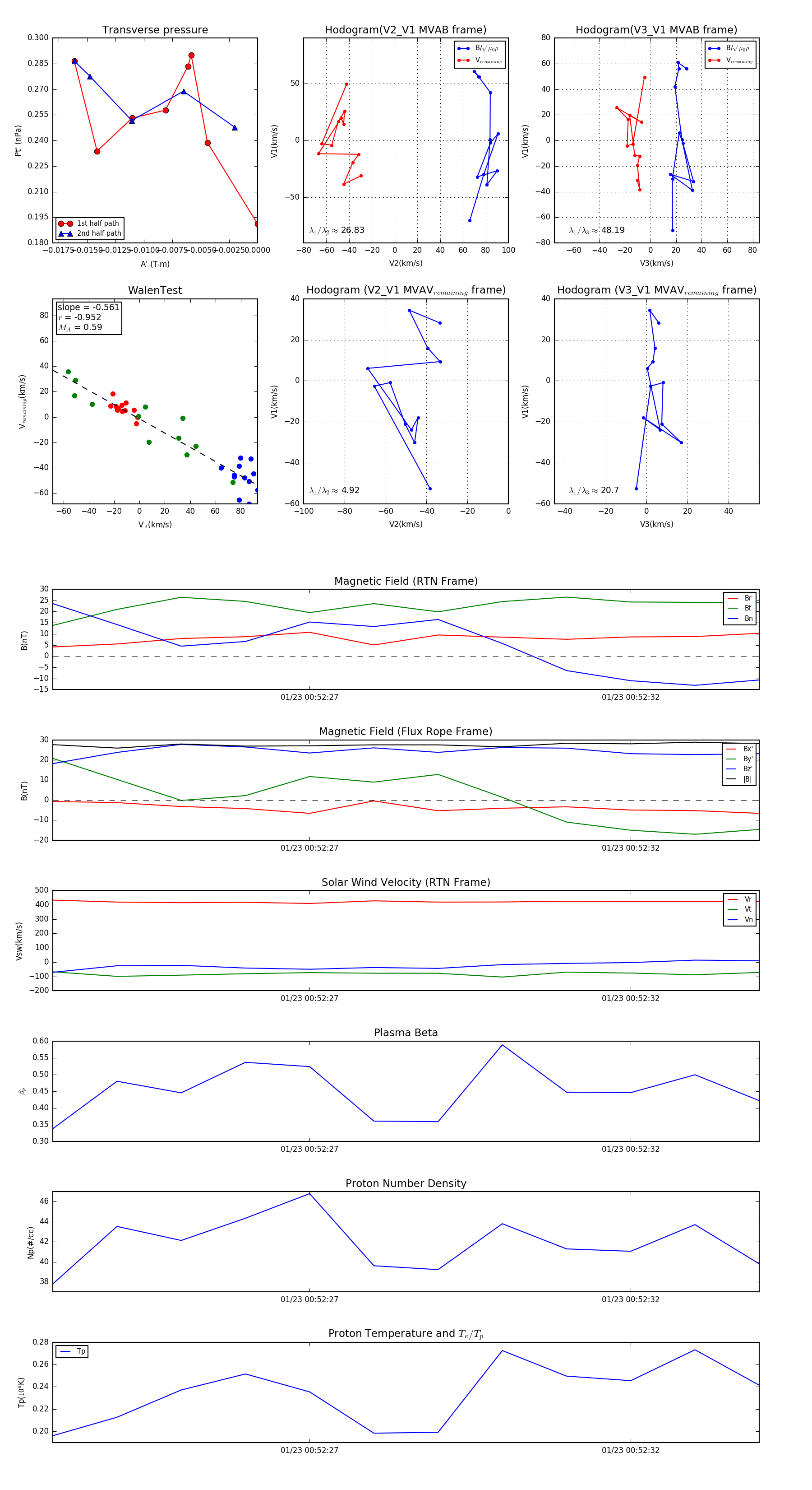
Flux Rope in 2024

Flux Rope Event 2024-01-23 00:52:23 ~ 2024-01-23 00:52:34 (12 seconds)


plot