HOME   LIST
‹–   –›

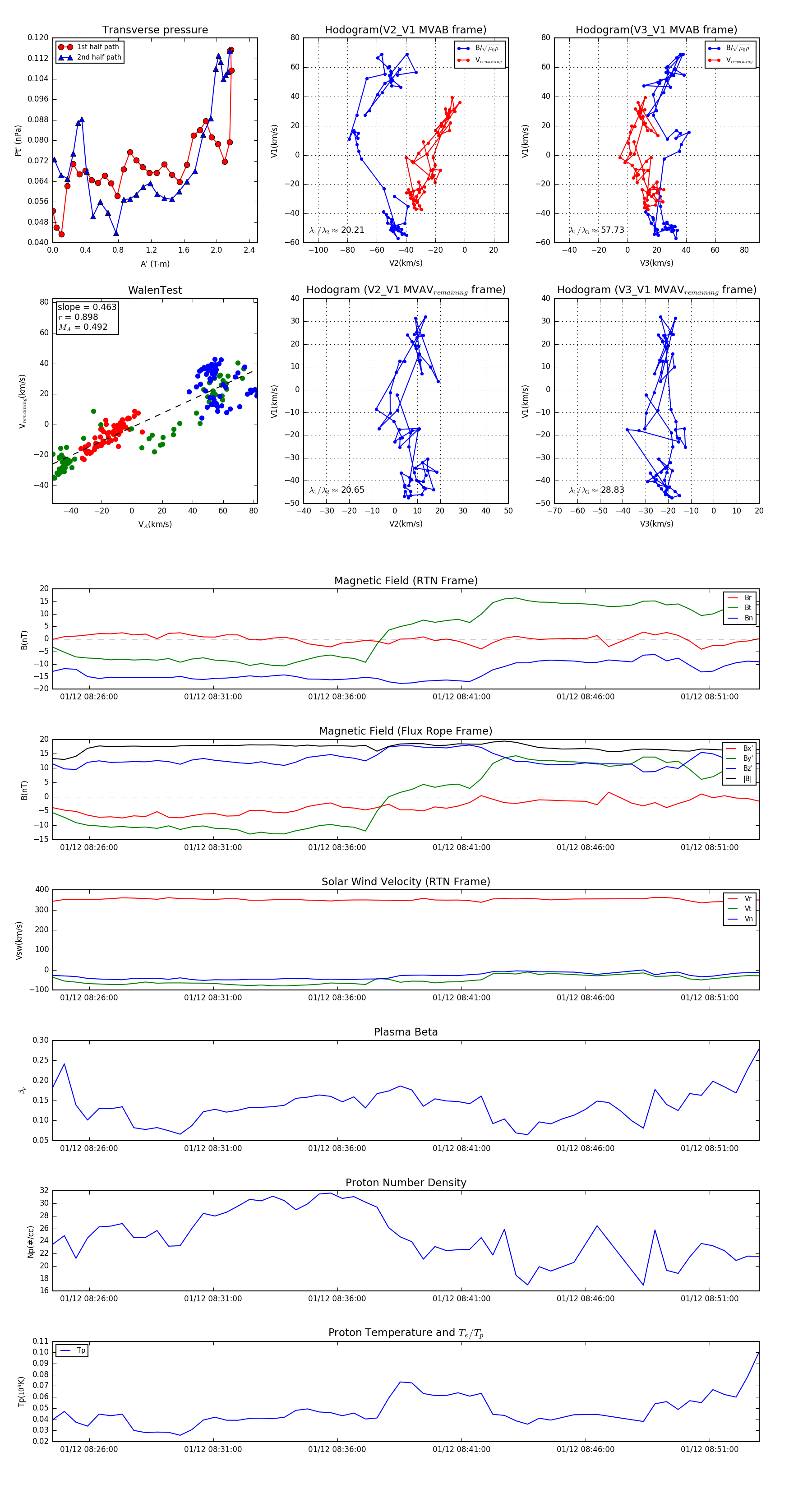
Flux Rope in 2024

Flux Rope Event 2024-01-12 08:24:32 ~ 2024-01-12 08:53:00 (1709 seconds)


plot