HOME   LIST
‹–   –›

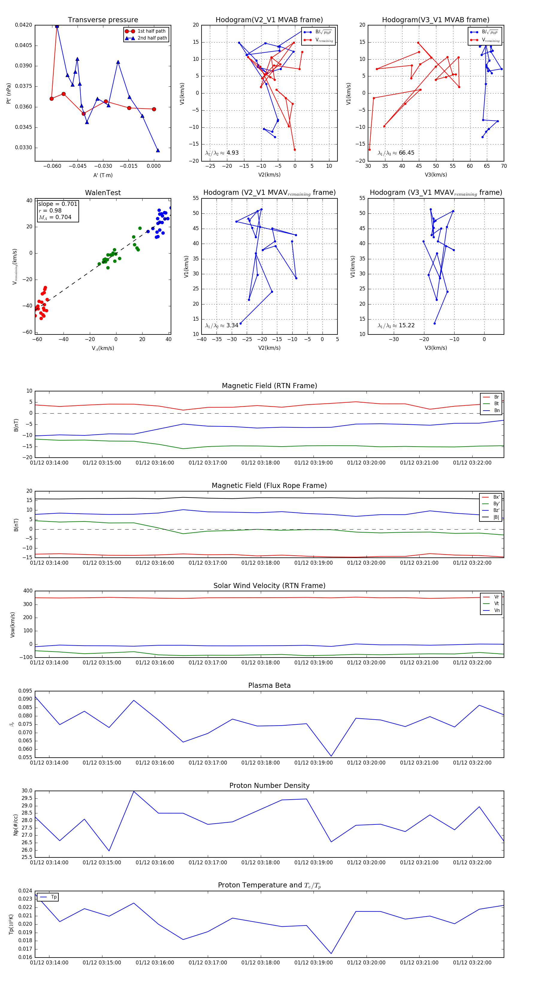
Flux Rope in 2024

Flux Rope Event 2024-01-12 03:13:44 ~ 2024-01-12 03:22:36 (533 seconds)


plot