HOME   LIST
‹–   –›

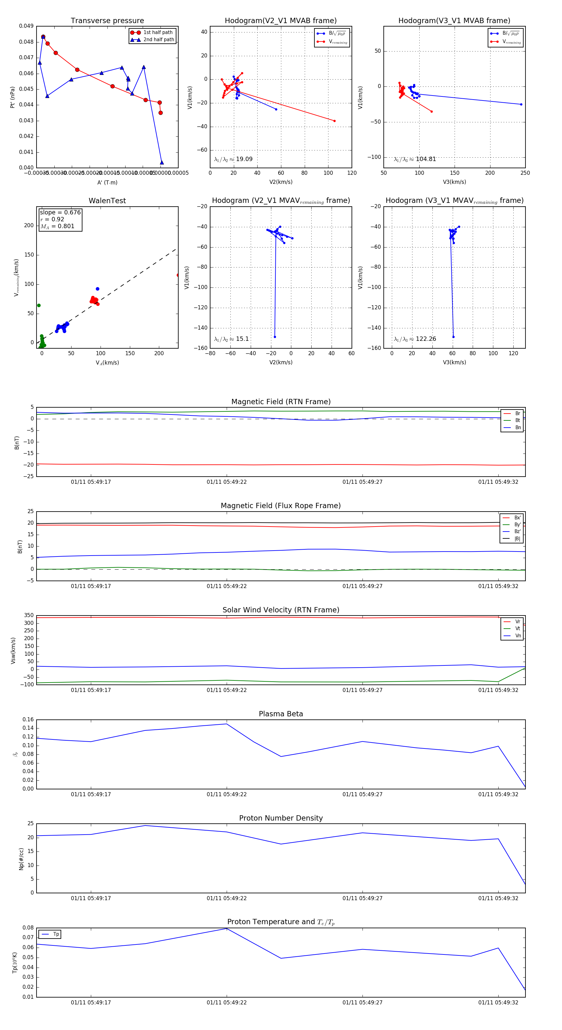
Flux Rope in 2024

Flux Rope Event 2024-01-11 05:49:15 ~ 2024-01-11 05:49:33 (19 seconds)


plot