HOME   LIST
‹–   –›

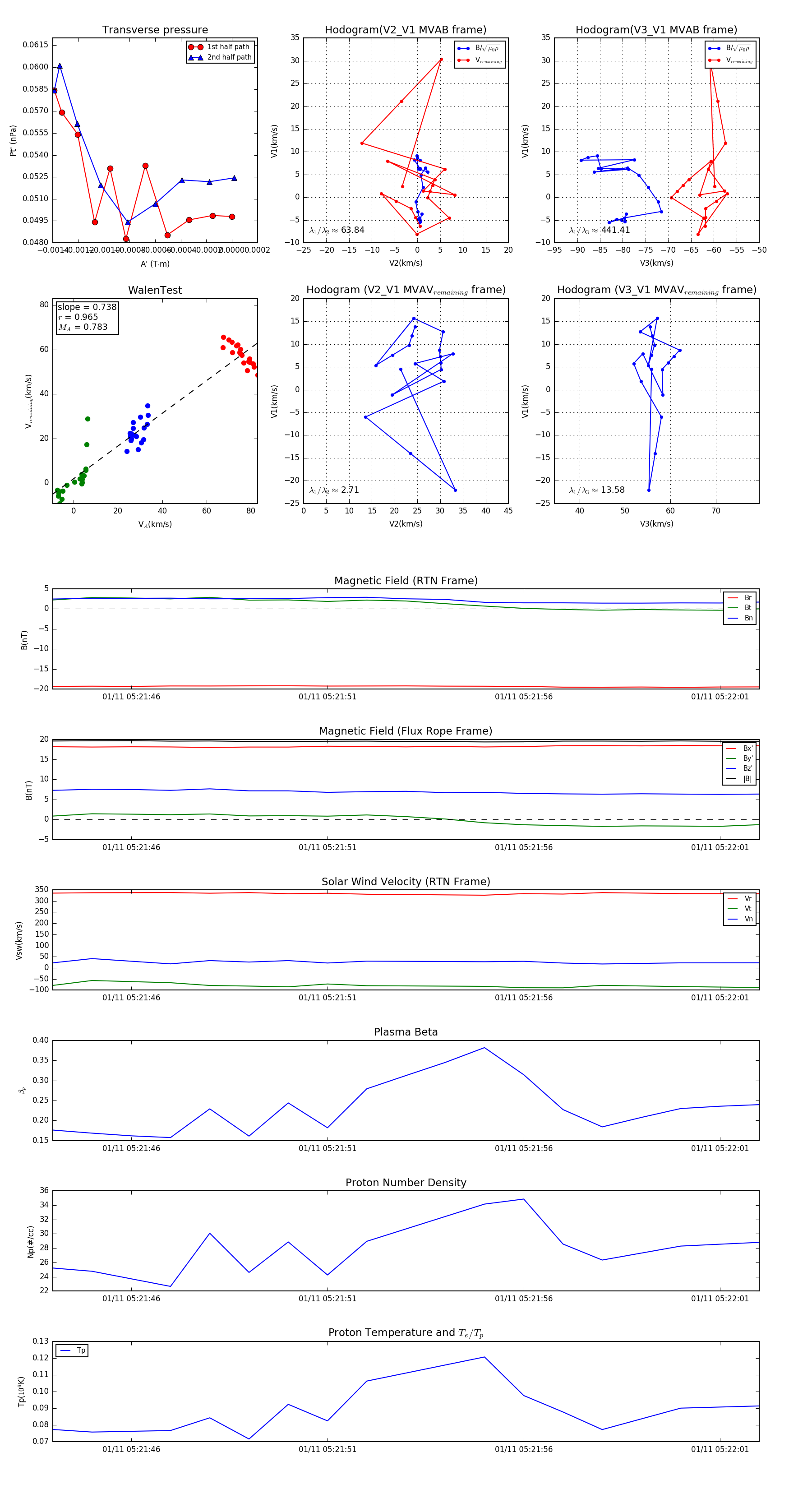
Flux Rope in 2024

Flux Rope Event 2024-01-11 05:21:44 ~ 2024-01-11 05:22:02 (19 seconds)


plot