HOME   LIST
‹–   –›

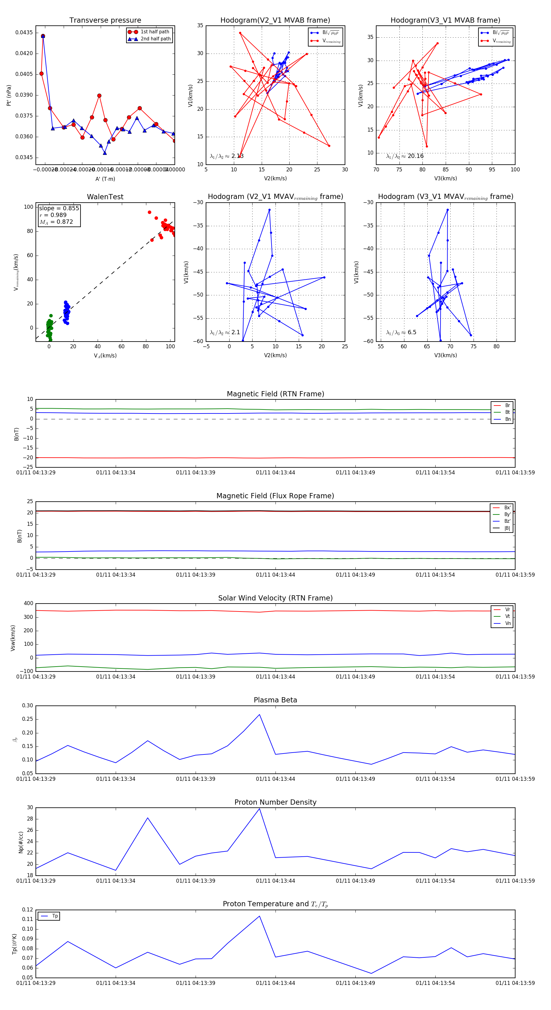
Flux Rope in 2024

Flux Rope Event 2024-01-11 04:13:29 ~ 2024-01-11 04:13:59 (31 seconds)


plot