HOME   LIST
‹–   –›

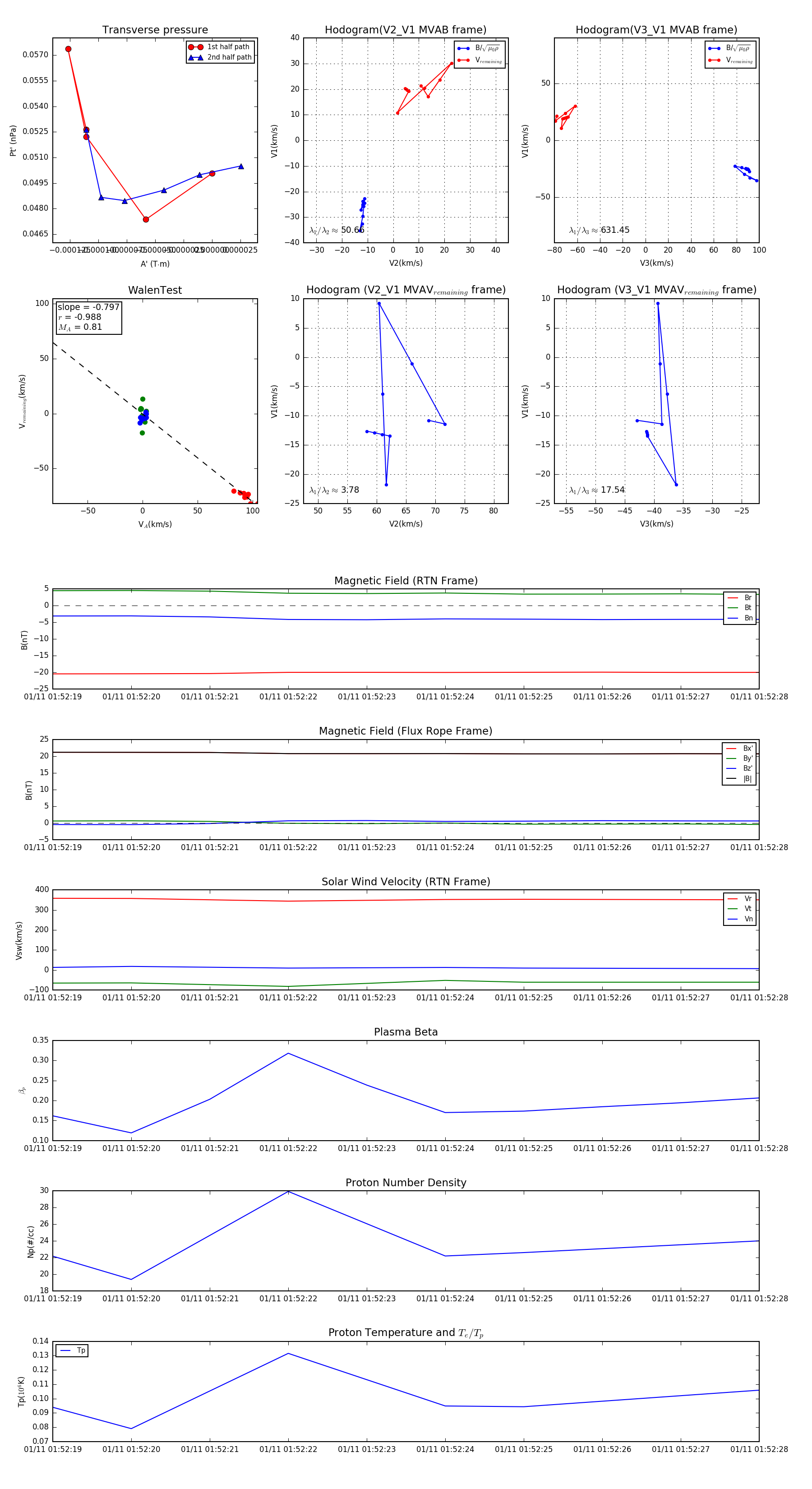
Flux Rope in 2024

Flux Rope Event 2024-01-11 01:52:19 ~ 2024-01-11 01:52:28 (10 seconds)


plot