HOME   LIST
‹–   –›

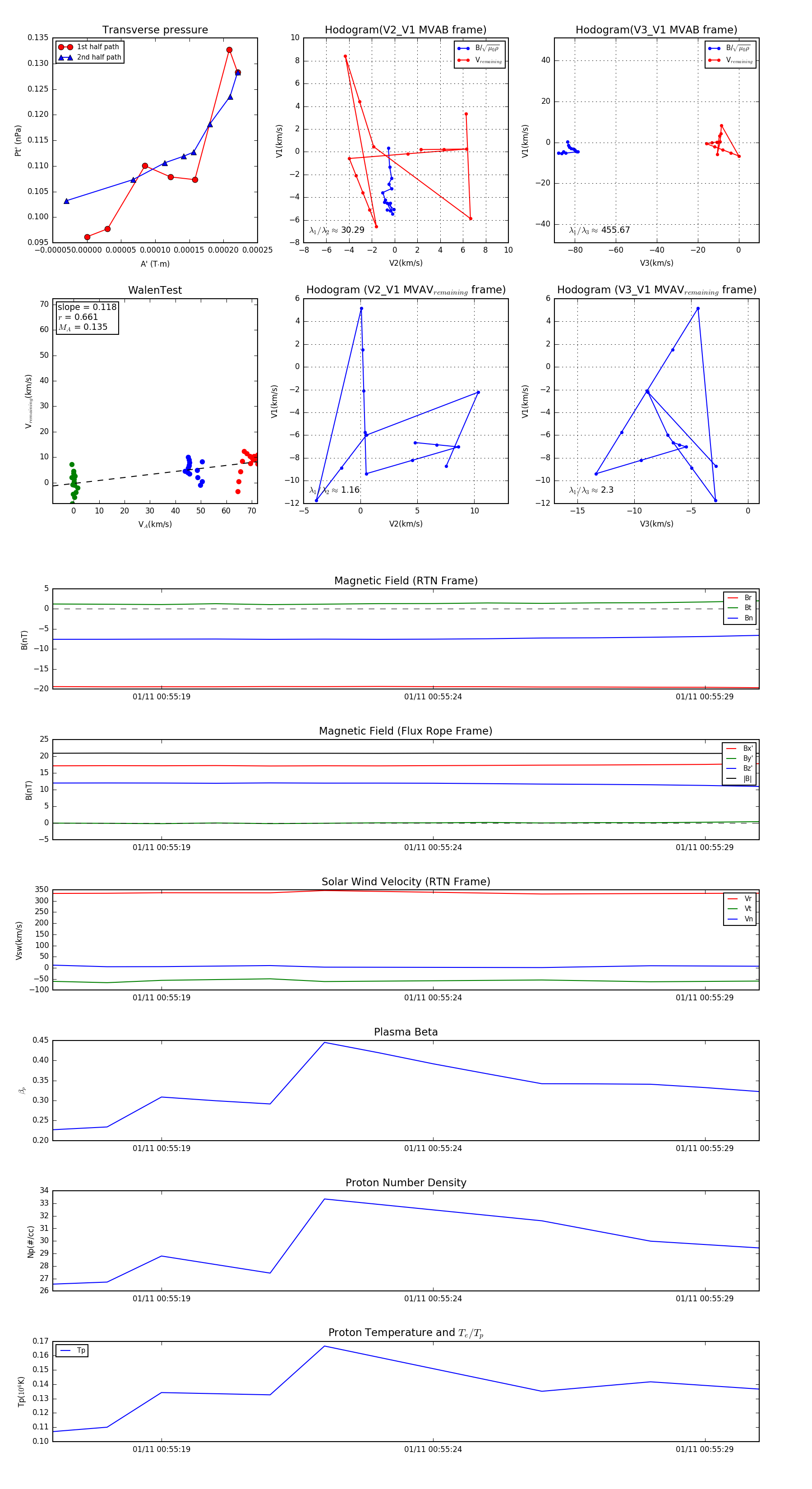
Flux Rope in 2024

Flux Rope Event 2024-01-11 00:55:17 ~ 2024-01-11 00:55:30 (14 seconds)


plot