HOME   LIST
‹–   –›

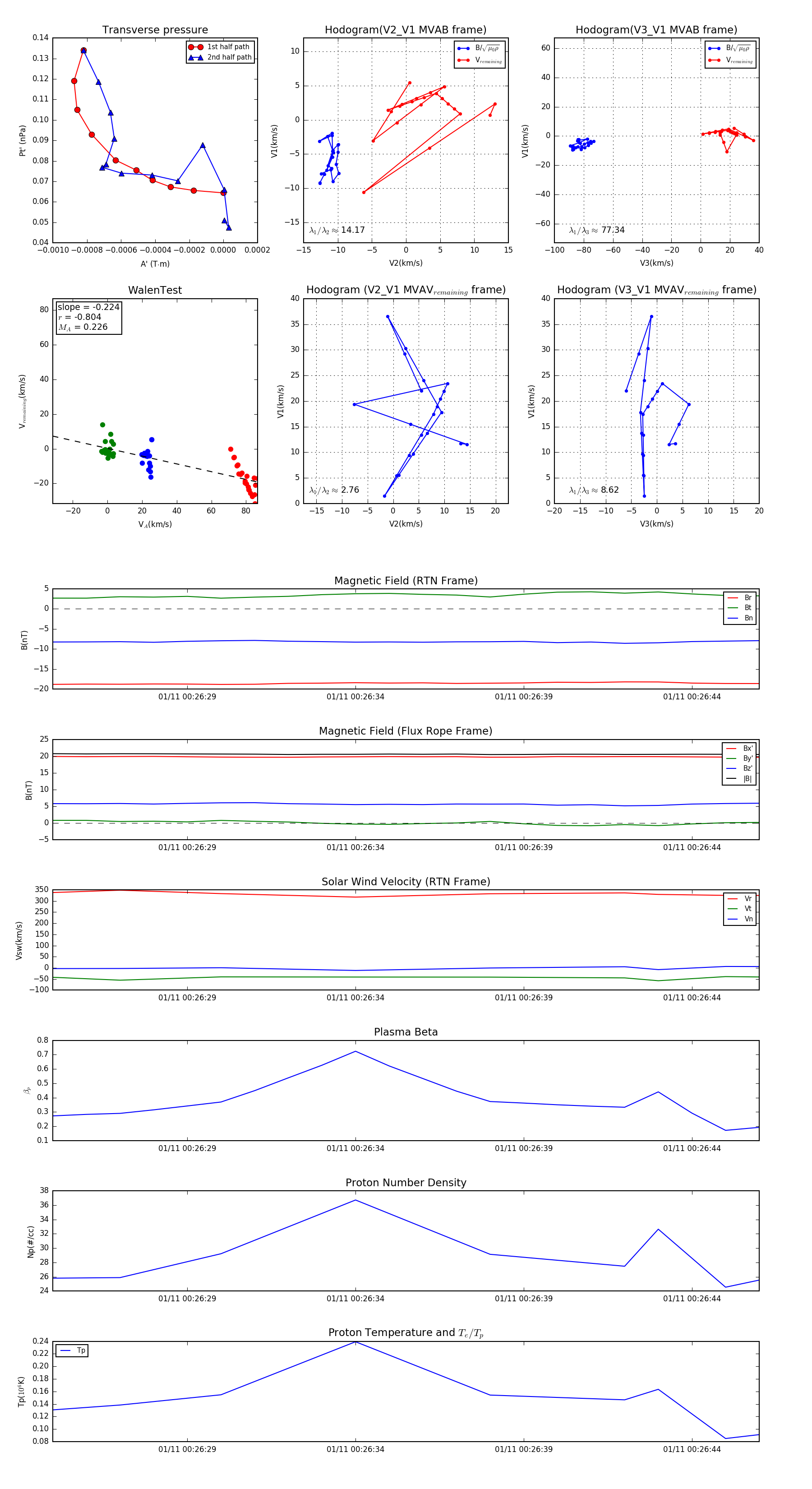
Flux Rope in 2024

Flux Rope Event 2024-01-11 00:26:25 ~ 2024-01-11 00:26:46 (22 seconds)


plot