HOME   LIST
‹–   –›

Flux Rope in 2024

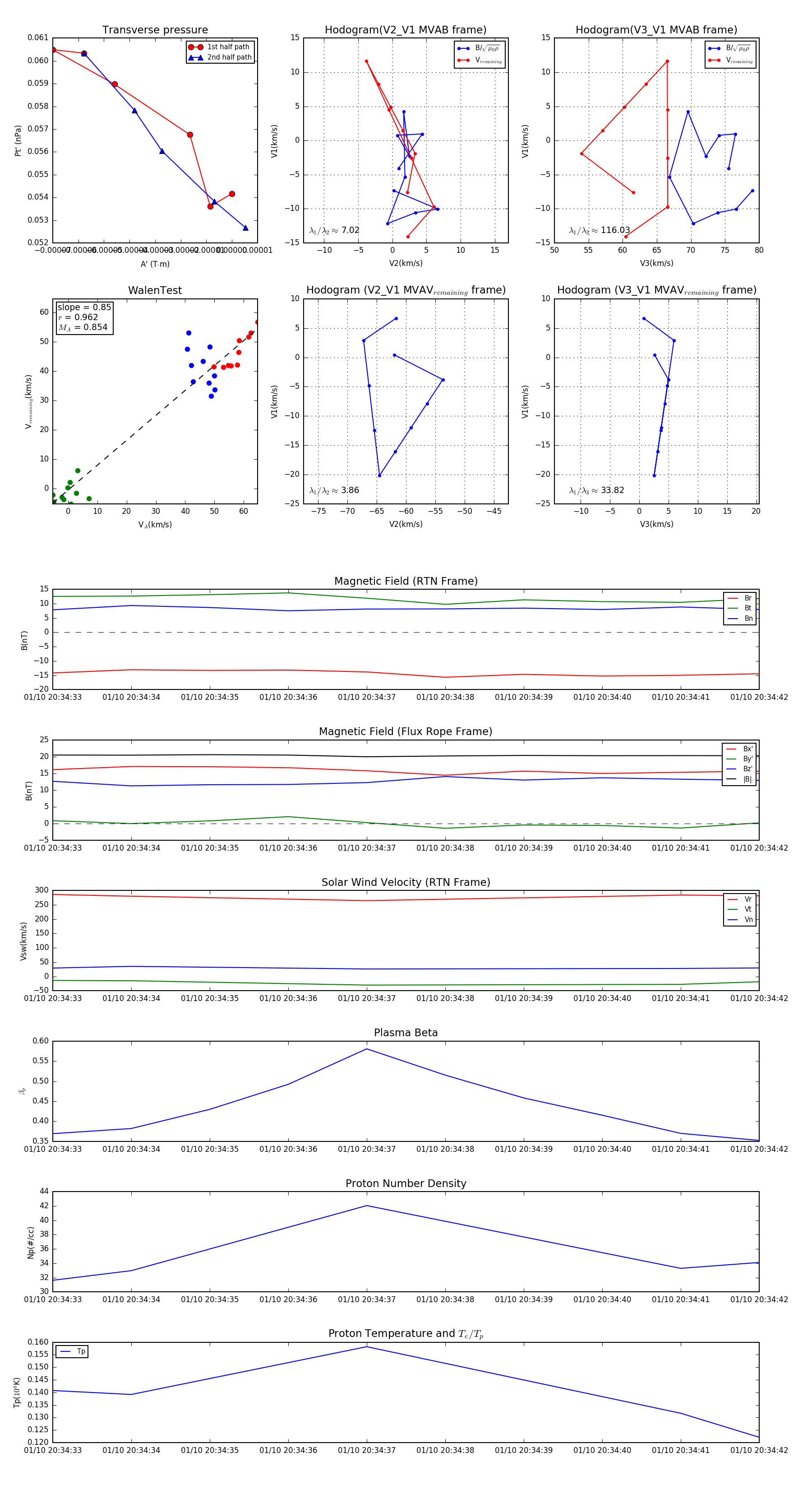
Flux Rope Event 2024-01-10 20:34:33 ~ 2024-01-10 20:34:42 (10 seconds)


plot