HOME   LIST
‹–   –›

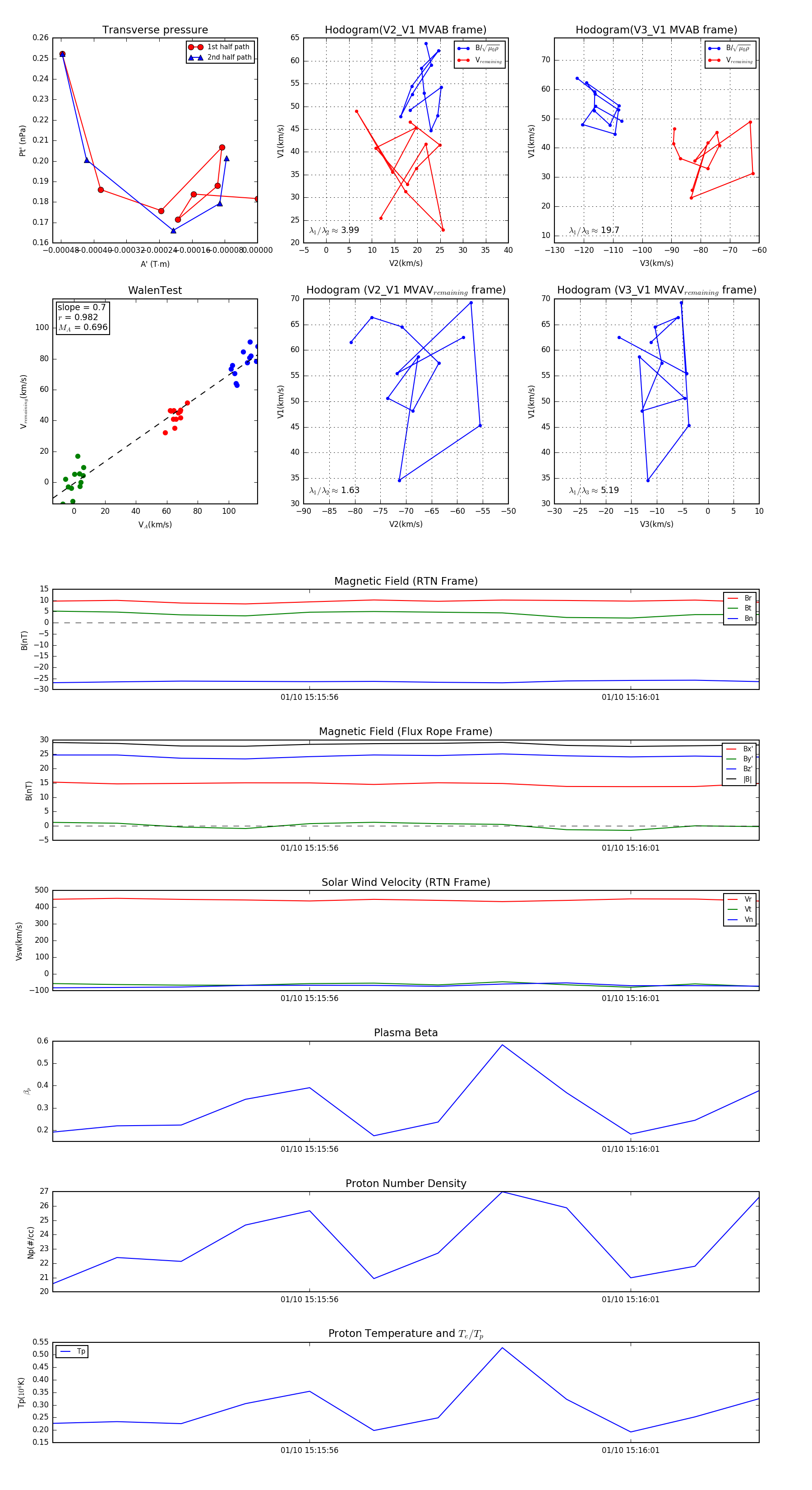
Flux Rope in 2024

Flux Rope Event 2024-01-10 15:15:52 ~ 2024-01-10 15:16:03 (12 seconds)


plot