HOME   LIST
‹–   –›

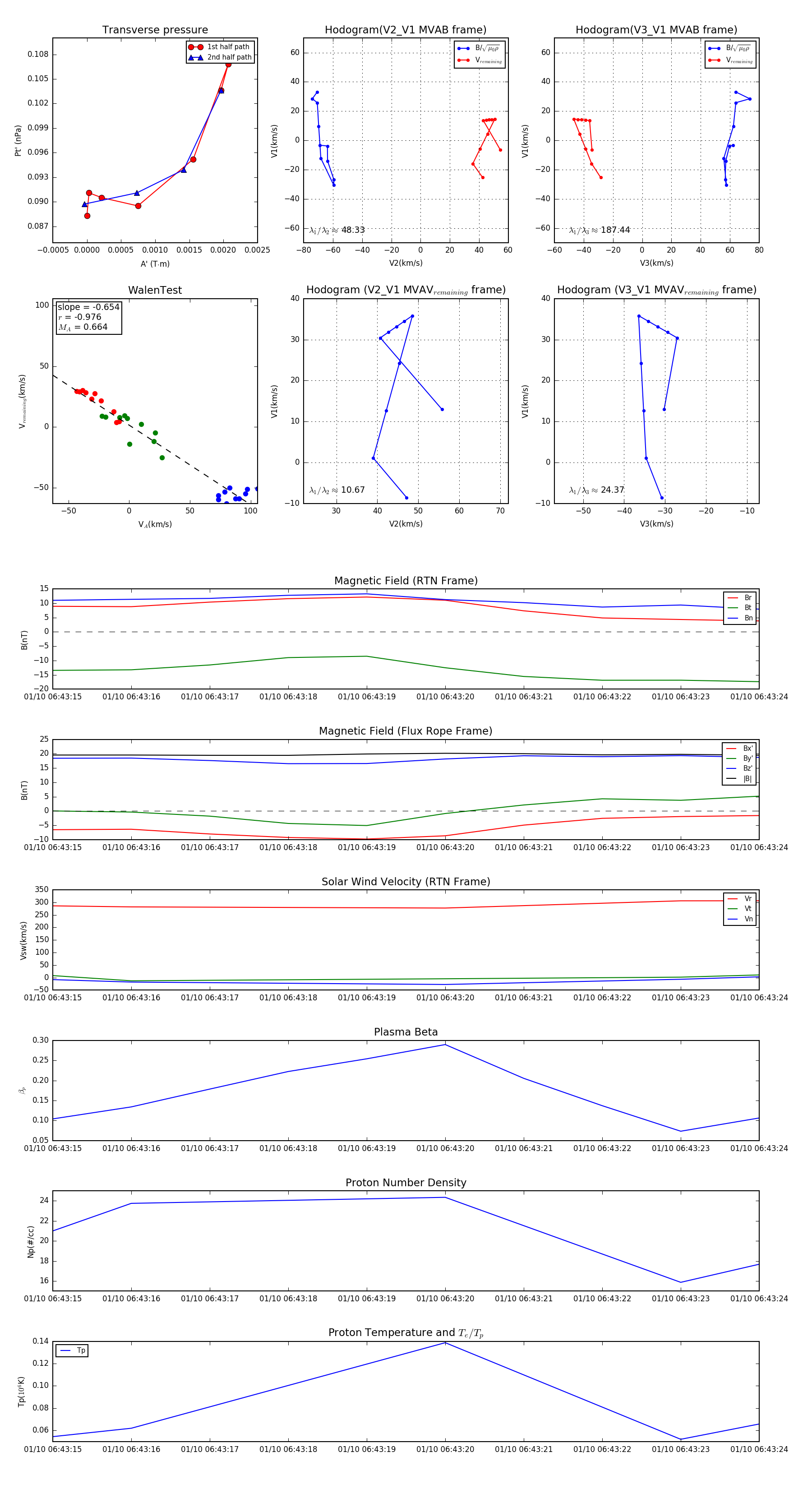
Flux Rope in 2024

Flux Rope Event 2024-01-10 06:43:15 ~ 2024-01-10 06:43:24 (10 seconds)


plot