HOME   LIST
‹–   –›

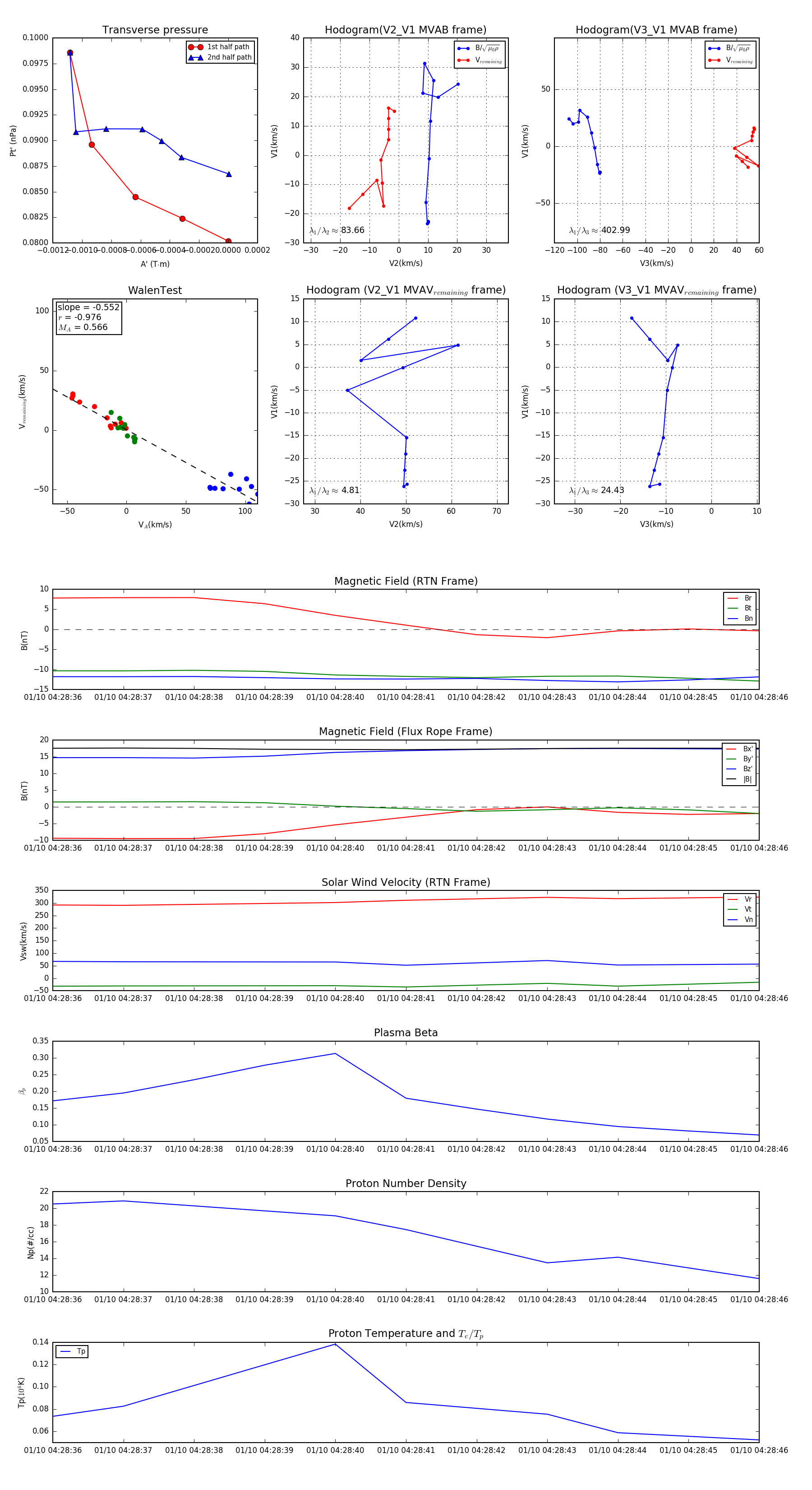
Flux Rope in 2024

Flux Rope Event 2024-01-10 04:28:36 ~ 2024-01-10 04:28:46 (11 seconds)


plot