HOME   LIST
‹–   –›

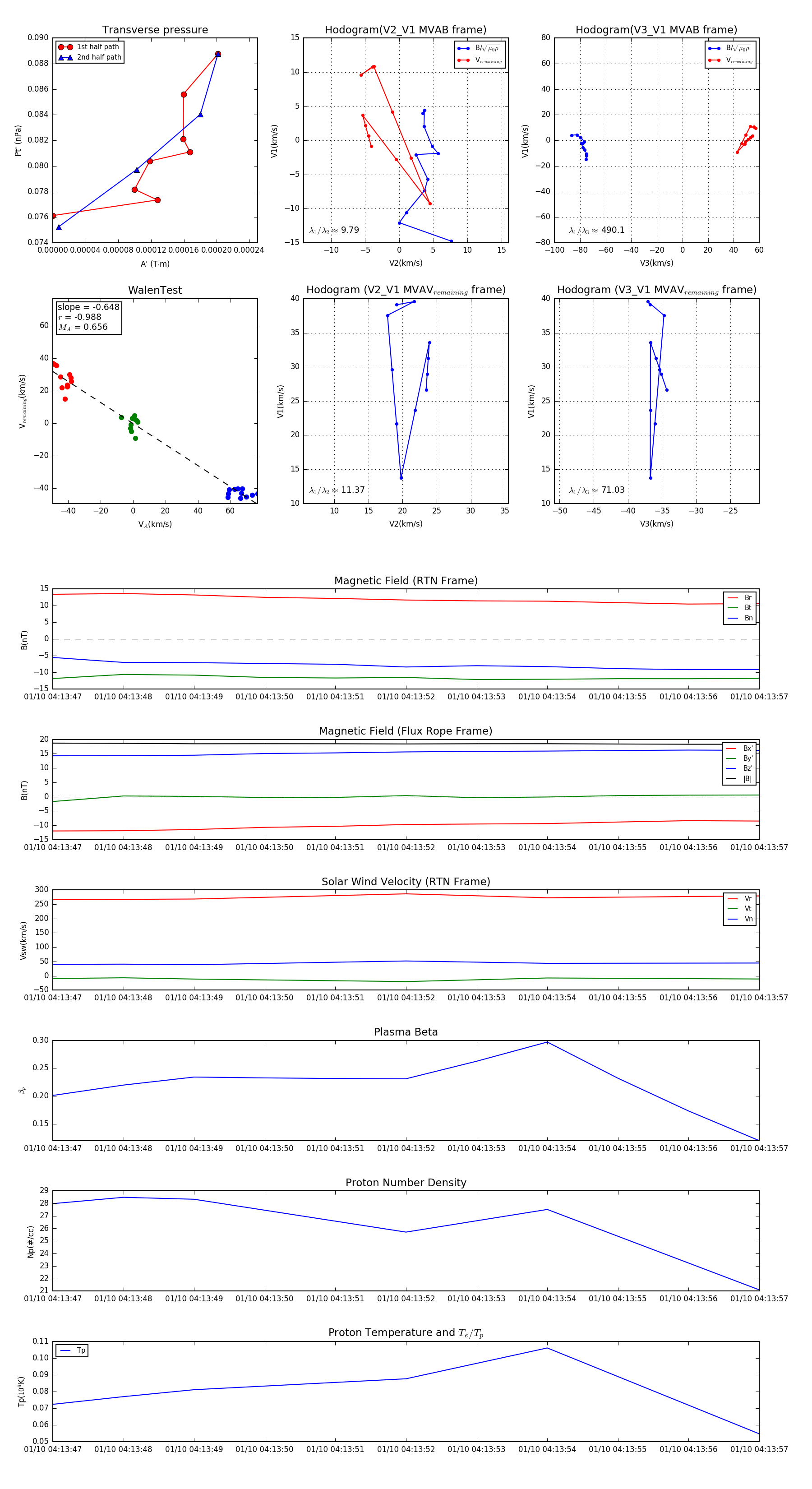
Flux Rope in 2024

Flux Rope Event 2024-01-10 04:13:47 ~ 2024-01-10 04:13:57 (11 seconds)


plot