HOME   LIST
‹–   –›

Flux Rope in 2024

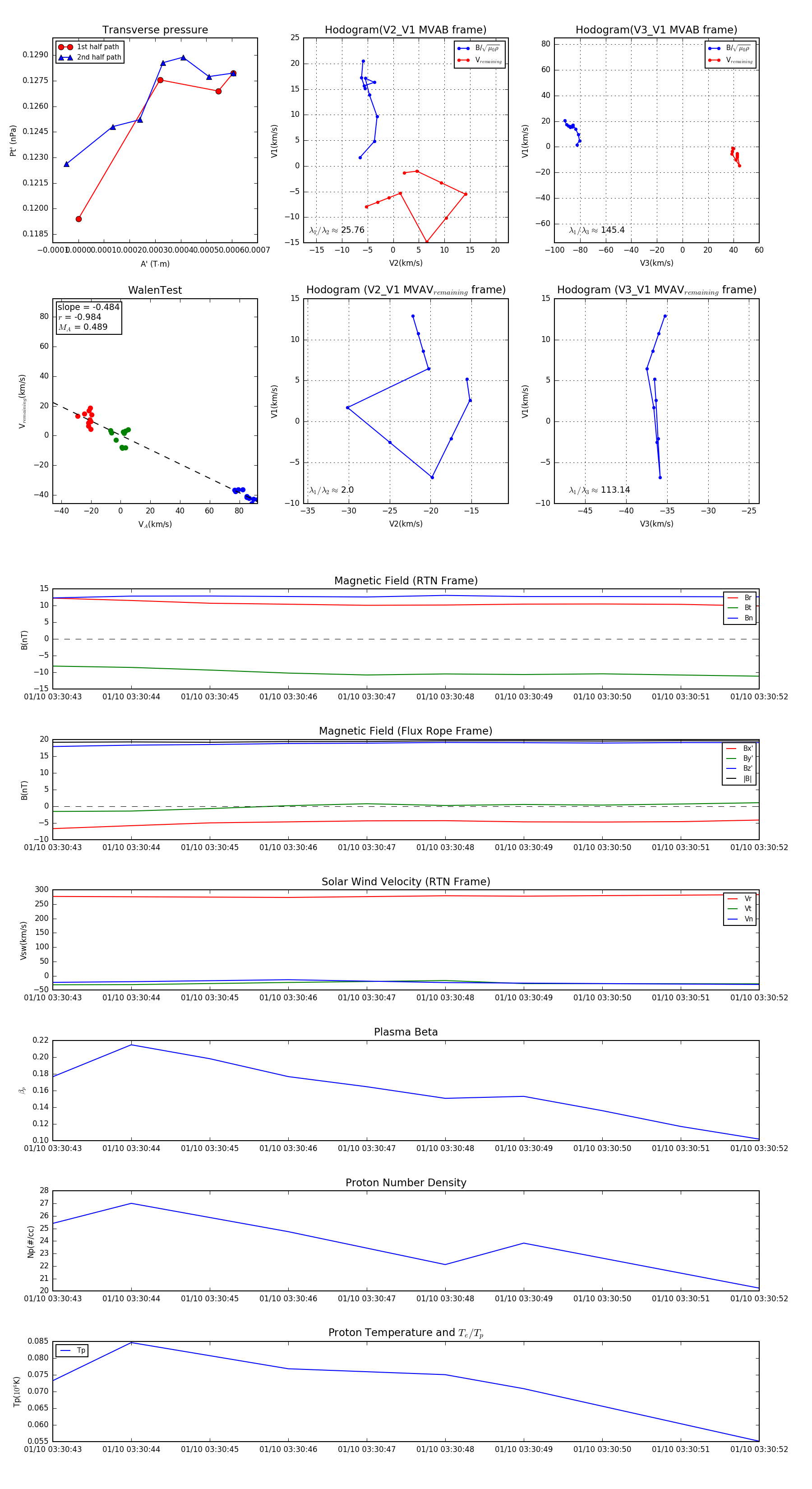
Flux Rope Event 2024-01-10 03:30:43 ~ 2024-01-10 03:30:52 (10 seconds)


plot