HOME   LIST
‹–   –›

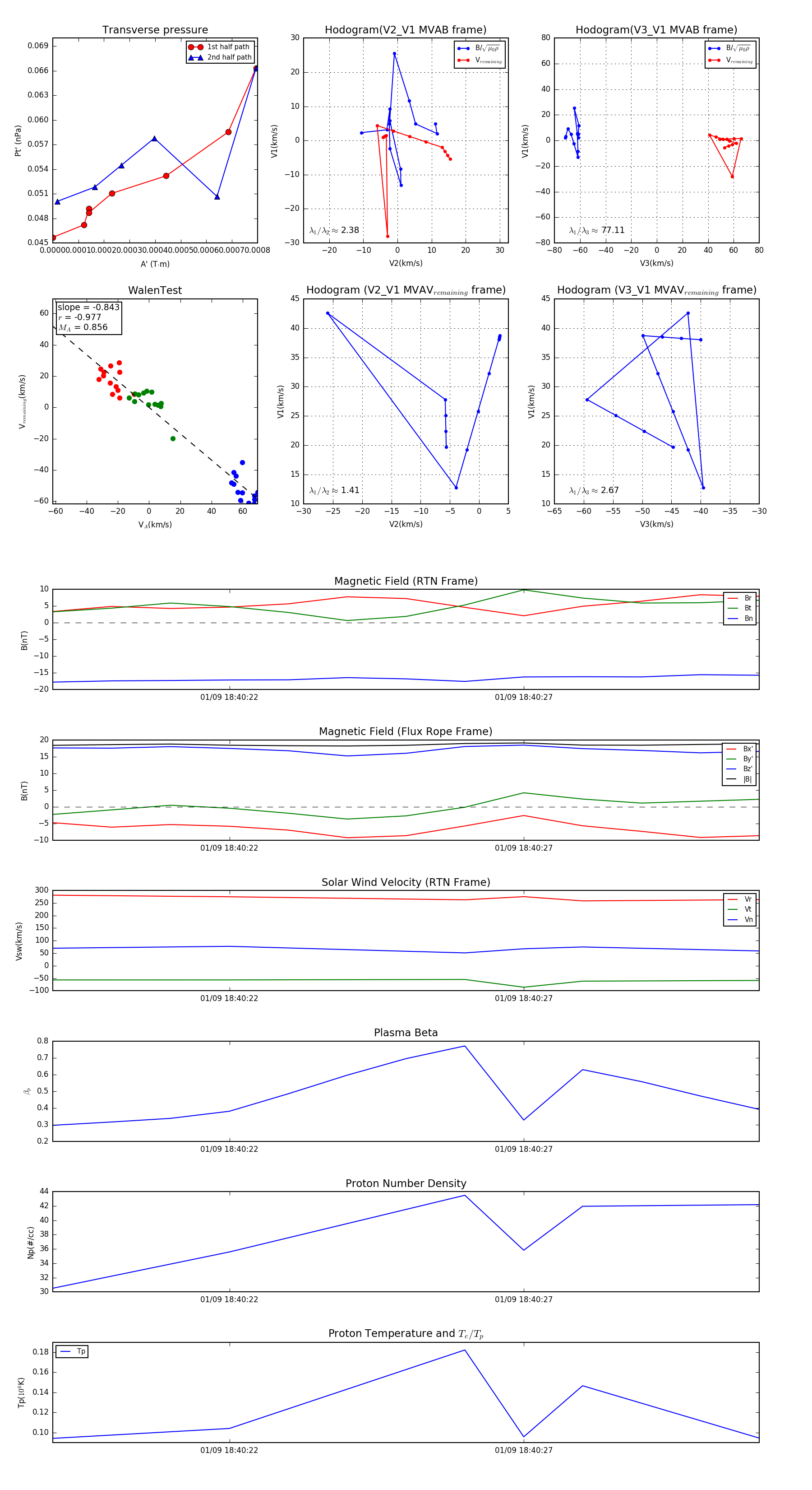
Flux Rope in 2024

Flux Rope Event 2024-01-09 18:40:19 ~ 2024-01-09 18:40:31 (13 seconds)


plot