HOME   LIST
‹–   –›

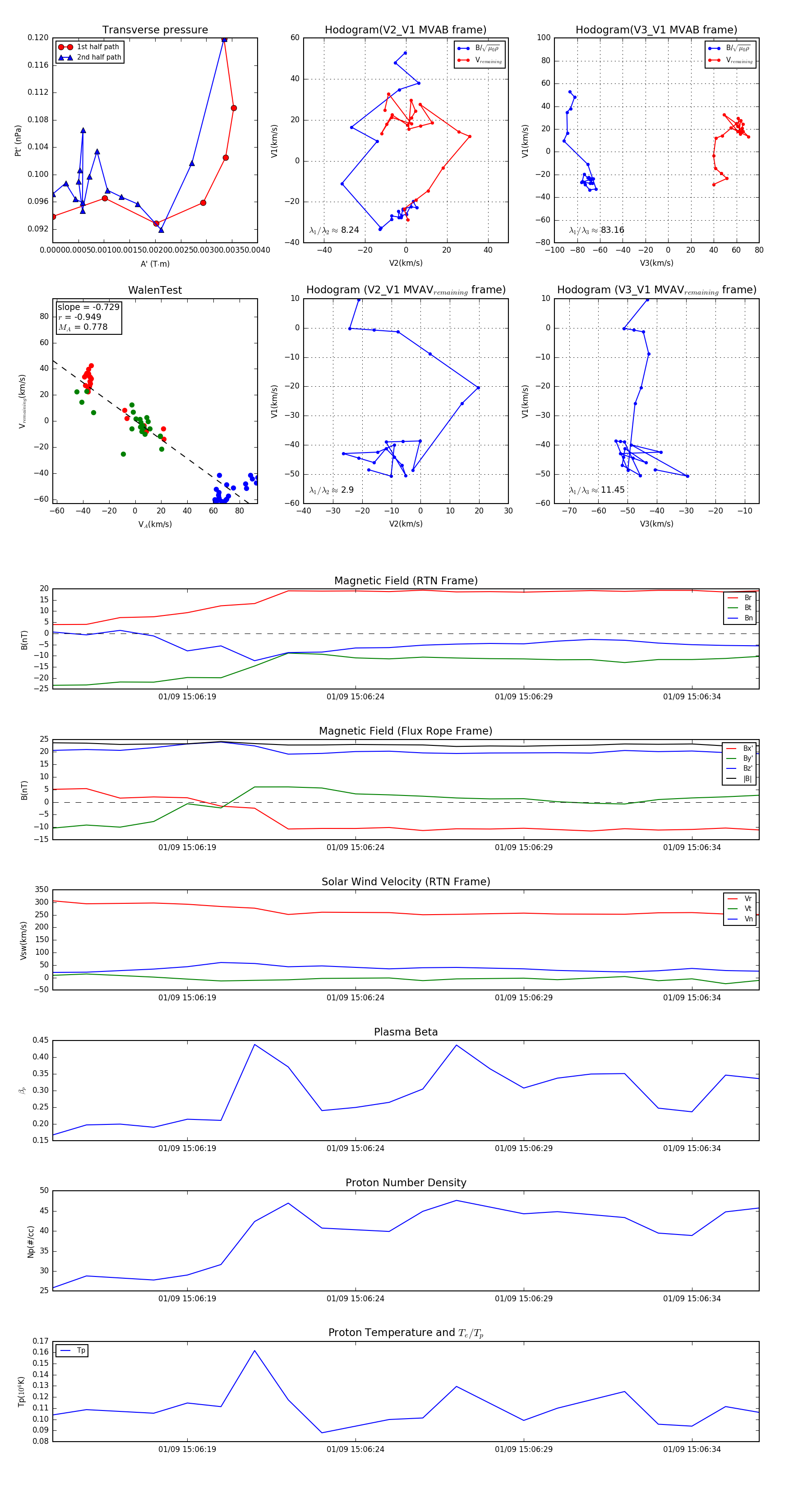
Flux Rope in 2024

Flux Rope Event 2024-01-09 15:06:15 ~ 2024-01-09 15:06:36 (22 seconds)


plot