HOME   LIST
‹–   –›

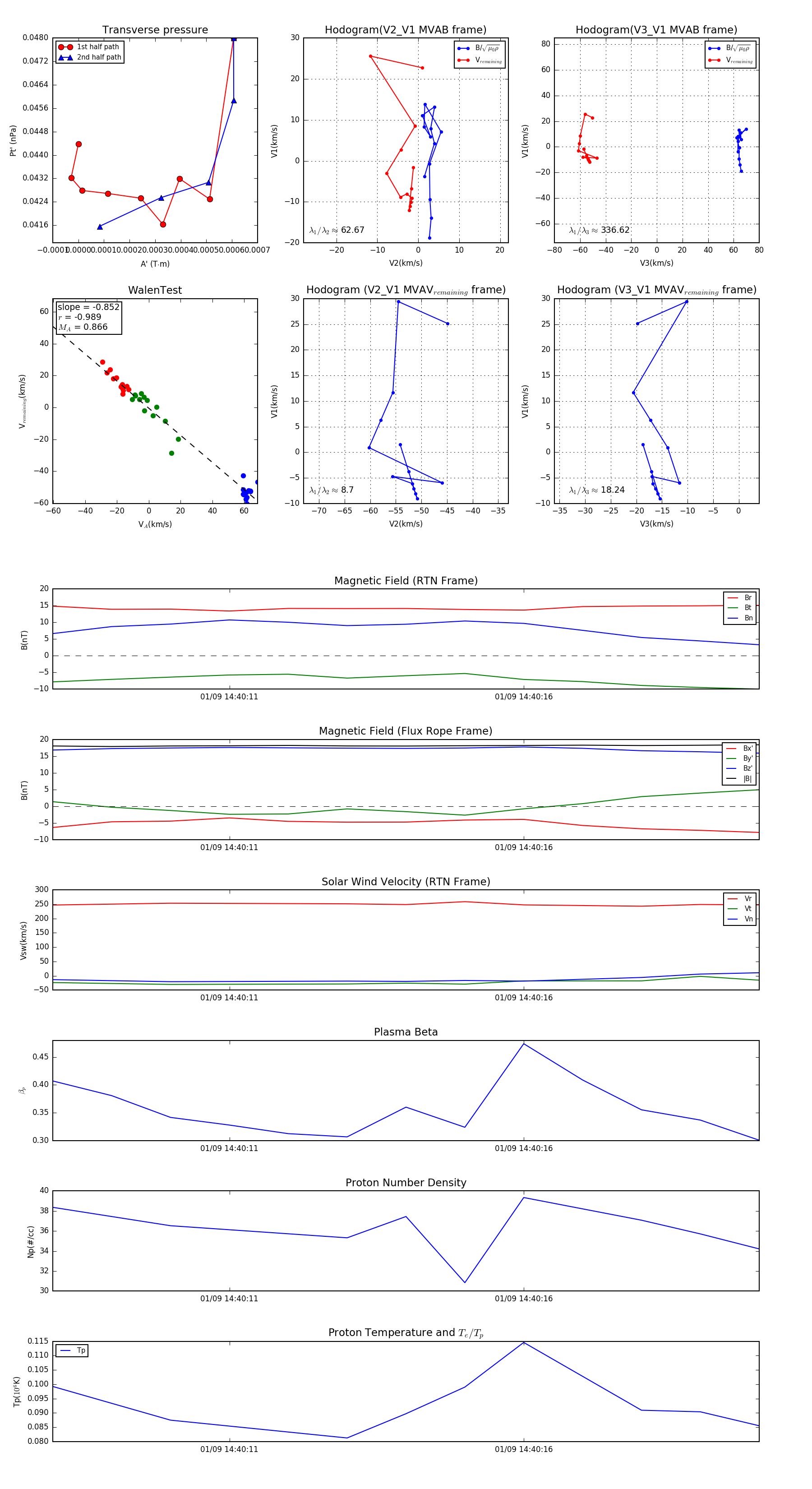
Flux Rope in 2024

Flux Rope Event 2024-01-09 14:40:08 ~ 2024-01-09 14:40:20 (13 seconds)


plot