HOME   LIST
‹–   –›

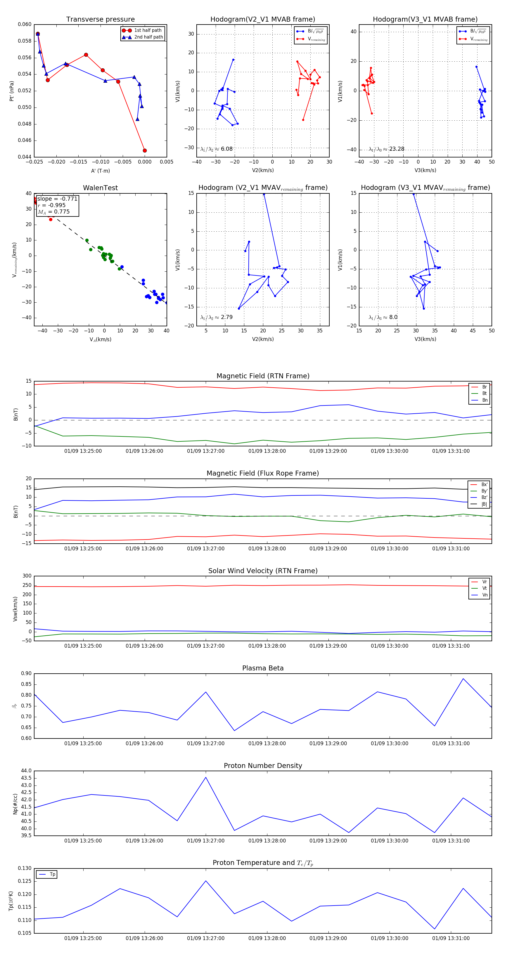
Flux Rope in 2024

Flux Rope Event 2024-01-09 13:24:12 ~ 2024-01-09 13:31:40 (449 seconds)


plot