HOME   LIST
‹–   –›

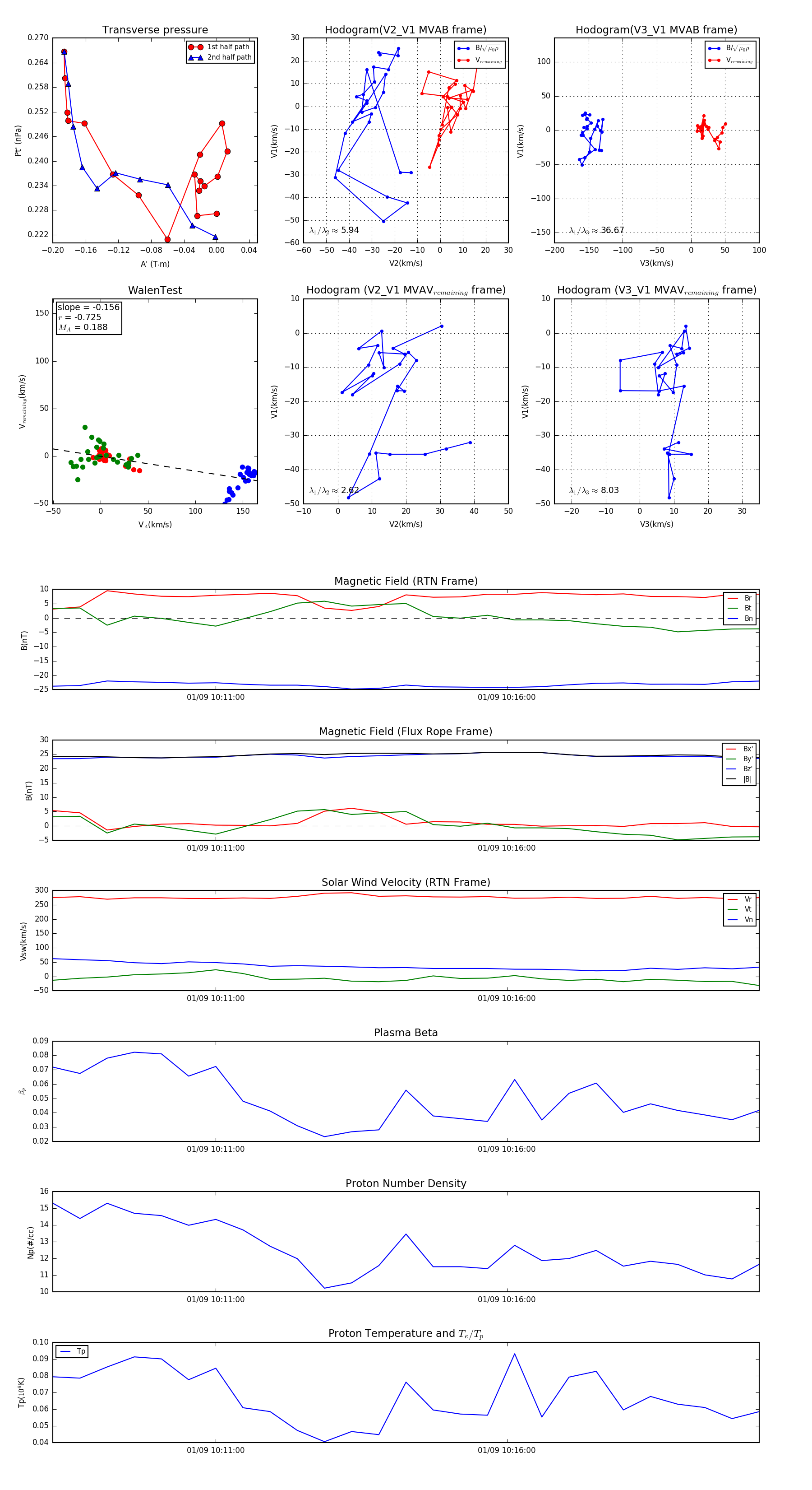
Flux Rope in 2024

Flux Rope Event 2024-01-09 10:08:12 ~ 2024-01-09 10:20:20 (729 seconds)


plot