HOME   LIST
‹–   –›

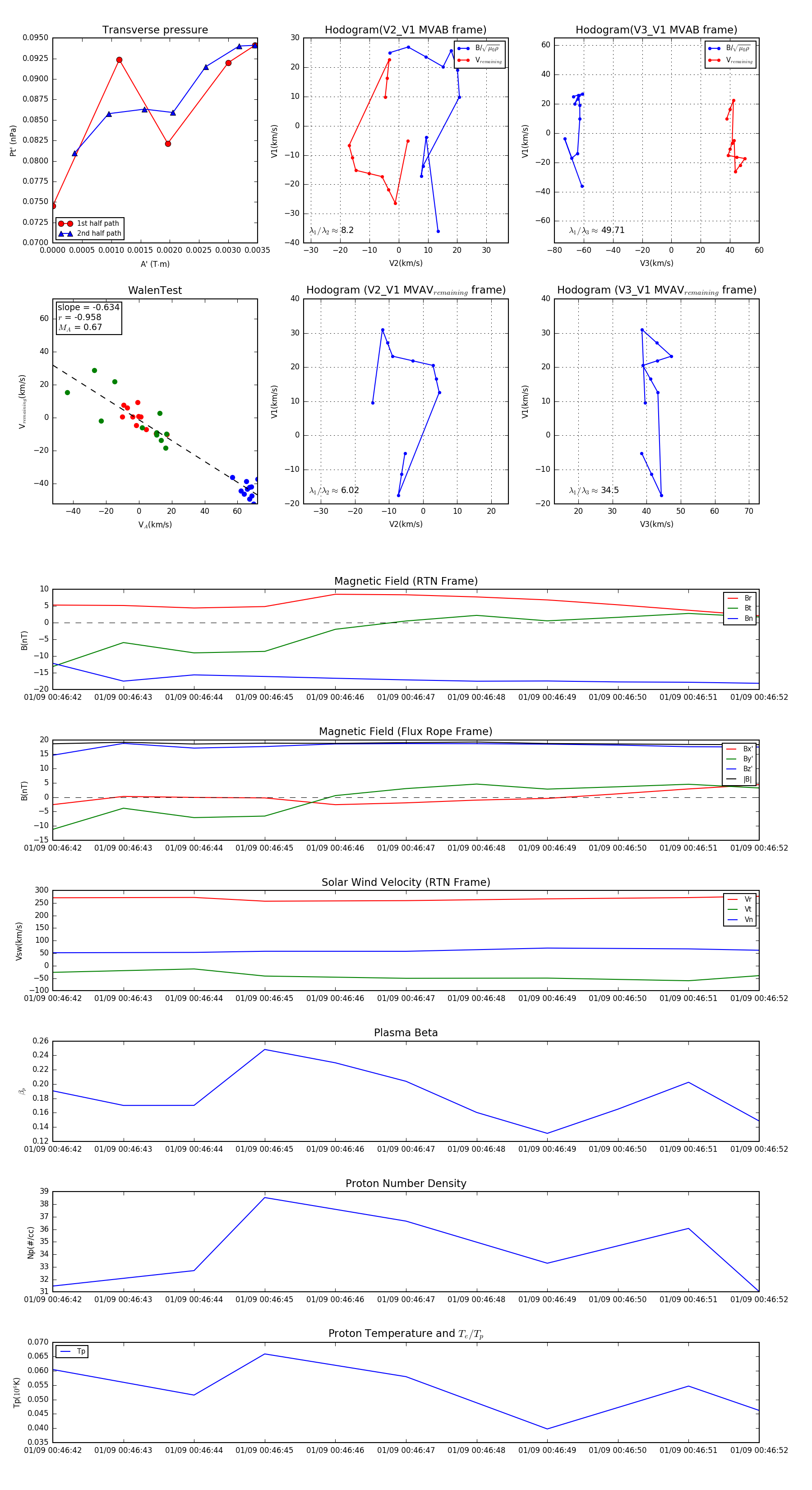
Flux Rope in 2024

Flux Rope Event 2024-01-09 00:46:42 ~ 2024-01-09 00:46:52 (11 seconds)


plot