HOME   LIST
‹–   –›

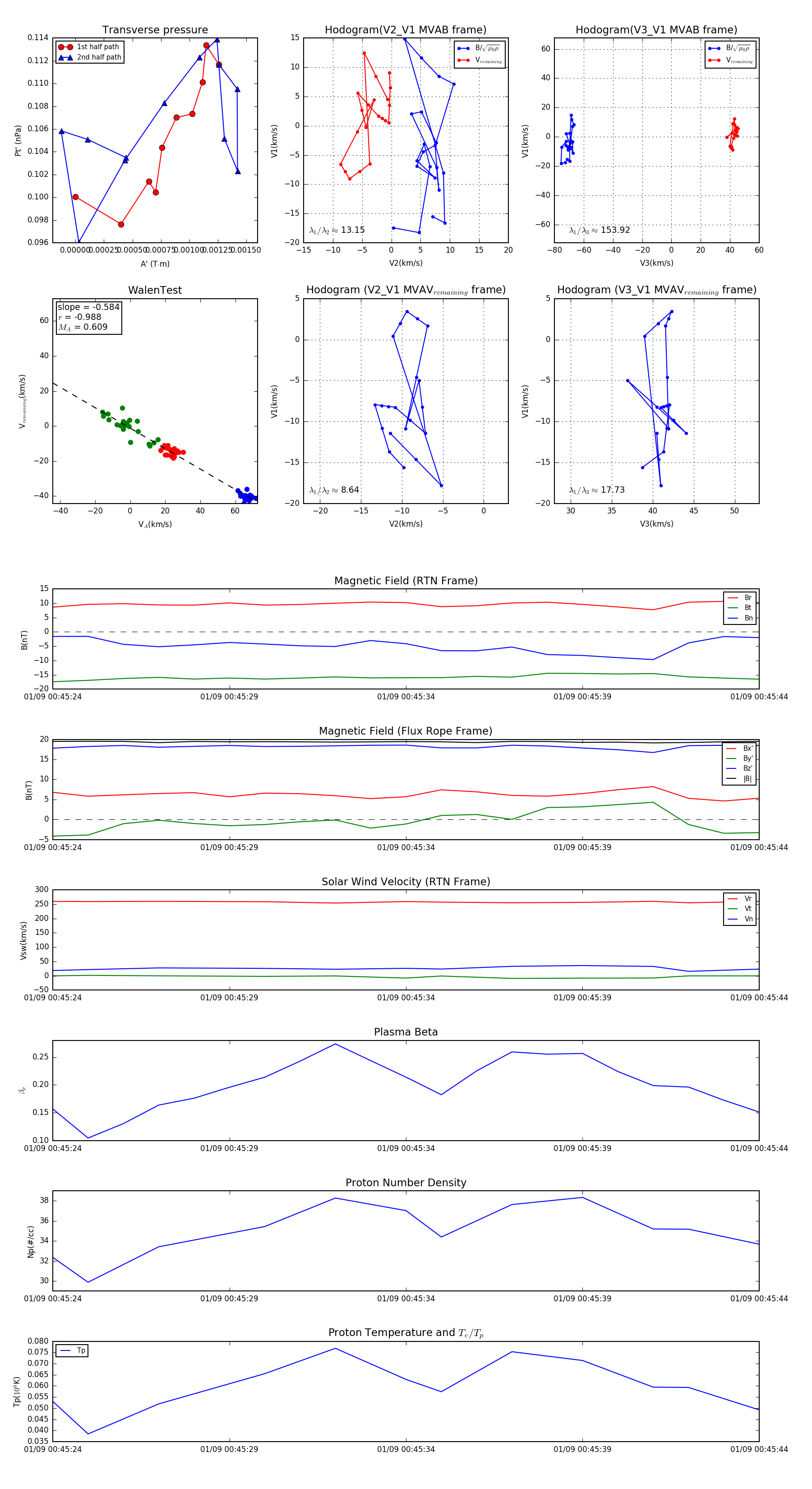
Flux Rope in 2024

Flux Rope Event 2024-01-09 00:45:24 ~ 2024-01-09 00:45:44 (21 seconds)


plot