HOME   LIST
‹–   –›

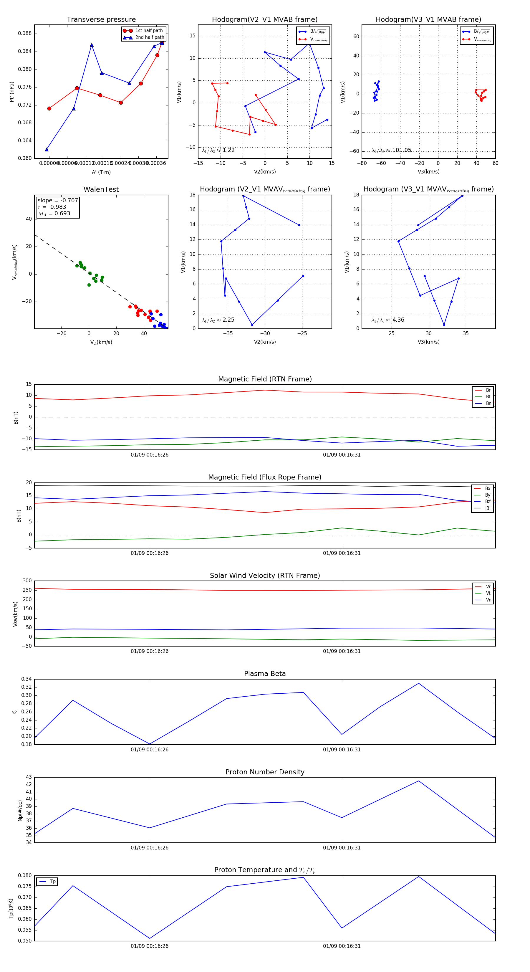
Flux Rope in 2024

Flux Rope Event 2024-01-09 00:16:23 ~ 2024-01-09 00:16:35 (13 seconds)


plot