HOME   LIST
‹–   –›

Flux Rope in 2024

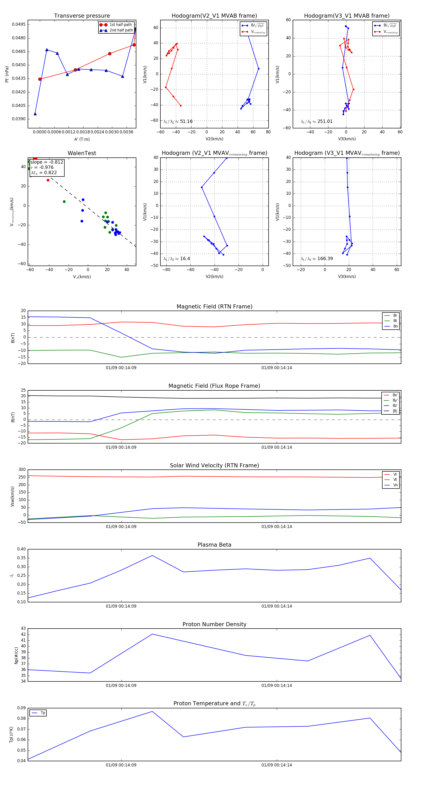
Flux Rope Event 2024-01-09 00:14:06 ~ 2024-01-09 00:14:18 (13 seconds)


plot