HOME   LIST
‹–   –›

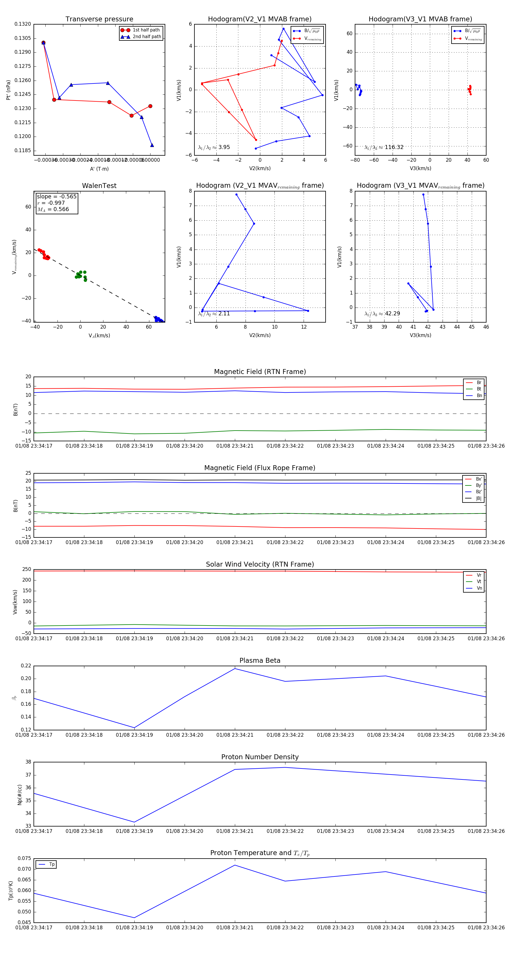
Flux Rope in 2024

Flux Rope Event 2024-01-08 23:34:17 ~ 2024-01-08 23:34:26 (10 seconds)


plot