HOME   LIST
‹–   –›

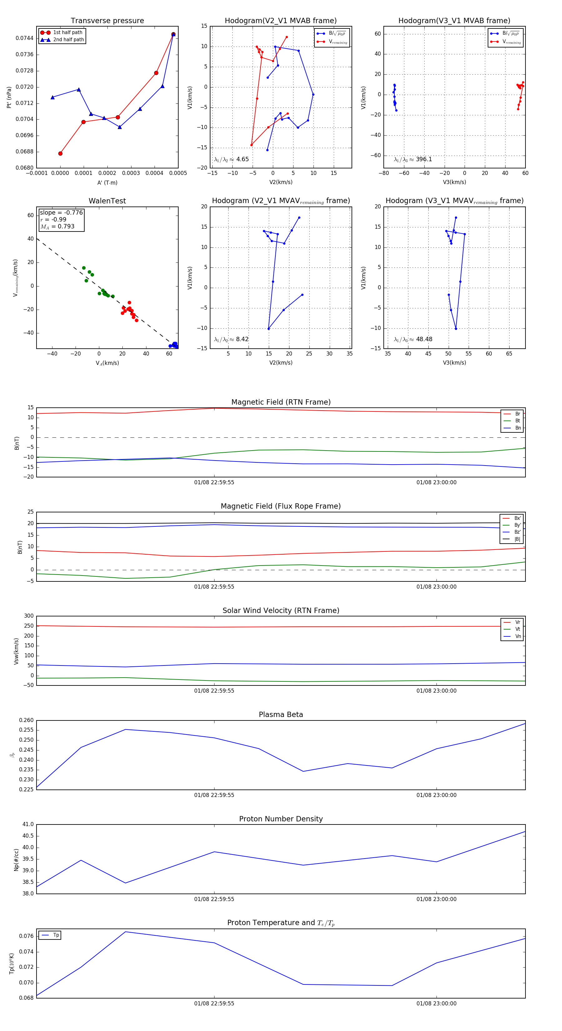
Flux Rope in 2024

Flux Rope Event 2024-01-08 22:59:51 ~ 2024-01-08 23:00:02 (12 seconds)


plot